

2022-09-01 14:49:43 来源:
【字体:
大
中
小
】
打印
目 录
第一篇 开启全面建设社会主义现代化国家新征程
第一章 发展环境
第二章 指导方针
第三章 主要目标
第二篇 坚持创新驱动发展 全面塑造发展新优势
第四章 强化国家战略科技力量
第五章 提升企业技术创新能力
第六章 激发人才创新活力
第七章 完善科技创新体制机制
第三篇 加快发展现代产业体系 巩固壮大实体经济根基
第八章 深入实施制造强国战略
第九章 发展壮大战略性新兴产业
第十章 促进服务业繁荣发展
第十一章 建设现代化基础设施体系
第四篇 形成强大国内市场 构建新发展格局
第十二章 畅通国内大循环
第十三章 促进国内国际双循环
第十四章 加快培育完整内需体系
第五篇 加快数字化发展 建设数字中国
第十五章 打造数字经济新优势
第十六章 加快数字社会建设步伐
第十七章 提高数字政府建设水平
第十八章 营造良好数字生态
第六篇 全面深化改革 构建高水平社会主义市场经济体制
第十九章 激发各类市场主体活力
第二十章 建设高标准市场体系
第二十一章 建立现代财税金融体制
第二十二章 提升政府经济治理能力
第七篇 坚持农业农村优先发展 全面推进乡村振兴
第二十三章 提高农业质量效益和竞争力
第二十四章 实施乡村建设行动
第二十五章 健全城乡融合发展体制机制
第二十六章 实现巩固拓展脱贫攻坚成果同乡村振兴有效衔接
第八篇 完善新型城镇化战略 提升城镇化发展质量
第二十七章 加快农业转移人口市民化
第二十八章 完善城镇化空间布局
第二十九章 全面提升城市品质
第九篇 优化区域经济布局 促进区域协调发展
第三十章 优化国土空间开发保护格局
第三十一章 深入实施区域重大战略
第三十二章 深入实施区域协调发展战略
第三十三章 积极拓展海洋经济发展空间
第十篇 发展社会主义先进文化 提升国家文化软实力
第三十四章 提高社会文明程度
第三十五章 提升公共文化服务水平
第三十六章 健全现代文化产业体系
第十一篇 推动绿色发展 促进人与自然和谐共生
第三十七章 提升生态系统质量和稳定性
第三十八章 持续改善环境质量
第三十九章 加快发展方式绿色转型
第十二篇 实行高水平对外开放 开拓合作共赢新局面
第四十章 建设更高水平开放型经济新体制
第四十一章 推动共建“一带一路”高质量发展
第四十二章 积极参与全球治理体系改革和建设
第十三篇 提升国民素质 促进人的全面发展
第四十三章 建设高质量教育体系
第四十四章 全面推进健康中国建设
第四十五章 实施积极应对人口老龄化国家战略
第十四篇 增进民生福祉 提升共建共治共享水平
第四十六章 健全国家公共服务制度体系
第四十七章 实施就业优先战略
第四十八章 优化收入分配结构
第四十九章 健全多层次社会保障体系
第五十章 保障妇女未成年人和残疾人基本权益
第五十一章 构建基层社会治理新格局
第十五篇 统筹发展和安全 建设更高水平的平安中国
第五十二章 加强国家安全体系和能力建设
第五十三章 强化国家经济安全保障
第五十四章 全面提高公共安全保障能力
第五十五章 维护社会稳定和安全
第十六篇 加快国防和军队现代化 实现富国和强军相统一
第五十六章 提高国防和军队现代化质量效益
第五十七章 促进国防实力和经济实力同步提升
第十七篇 加强社会主义民主法治建设 健全党和国家监督制度
第五十八章 发展社会主义民主
第五十九章 全面推进依法治国
第六十章 完善党和国家监督体系
第十八篇 坚持“一国两制” 推进祖国统一
第六十一章 保持香港、澳门长期繁荣稳定
第六十二章 推进两岸关系和平发展和祖国统一
第十九篇 加强规划实施保障
第六十三章 加强党中央集中统一领导
第六十四章 健全统一规划体系
第六十五章 完善规划实施机制
中华人民共和国国民经济和社会发展第十四个五年(2021—2025年)规划和2035年远景目标纲要,根据《中共中央关于制定国民经济和社会发展第十四个五年规划和二〇三五年远景目标的建议》编制,主要阐明国家战略意图,明确政府工作重点,引导规范市场主体行为,是我国开启全面建设社会主义现代化国家新征程的宏伟蓝图,是全国各族人民共同的行动纲领。
第一篇 开启全面建设社会主义现代化国家新征程
“十四五”时期是我国全面建成小康社会、实现第一个百年奋斗目标之后,乘势而上开启全面建设社会主义现代化国家新征程、向第二个百年奋斗目标进军的第一个五年。
第一章 发展环境
我国进入新发展阶段,发展基础更加坚实,发展条件深刻变化,进一步发展面临新的机遇和挑战。
第一节 决胜全面建成小康社会取得决定性成就
“十三五”时期是全面建成小康社会决胜阶段。面对错综复杂的国际形势、艰巨繁重的国内改革发展稳定任务特别是新冠肺炎疫情严重冲击,以习近平同志为核心的党中央不忘初心、牢记使命,团结带领全党全国各族人民砥砺前行、开拓创新,奋发有为推进党和国家各项事业。全面深化改革取得重大突破,全面依法治国取得重大进展,全面从严治党取得重大成果,国家治理体系和治理能力现代化加快推进,中国共产党领导和我国社会主义制度优势进一步彰显。
经济运行总体平稳,经济结构持续优化,国内生产总值突破100万亿元。创新型国家建设成果丰硕,在载人航天、探月工程、深海工程、超级计算、量子信息、“复兴号”高速列车、大飞机制造等领域取得一批重大科技成果。决战脱贫攻坚取得全面胜利,5575万农村贫困人口实现脱贫,困扰中华民族几千年的绝对贫困问题得到历史性解决,创造了人类减贫史上的奇迹。农业现代化稳步推进,粮食年产量连续稳定在1.3万亿斤以上。1亿农业转移人口和其他常住人口在城镇落户目标顺利实现,区域重大战略扎实推进。污染防治力度加大,主要污染物排放总量减少目标超额完成,资源利用效率显著提升,生态环境明显改善。金融风险处置取得重要阶段性成果。对外开放持续扩大,共建“一带一路”成果丰硕。人民生活水平显著提高,教育公平和质量较大提升,高等教育进入普及化阶段,城镇新增就业超过6000万人,建成世界上规模最大的社会保障体系,基本医疗保险覆盖超过13亿人,基本养老保险覆盖近10亿人,城镇棚户区住房改造开工超过2300万套。新冠肺炎疫情防控取得重大战略成果,应对突发事件能力和水平大幅提高。公共文化服务水平不断提高,文化事业和文化产业繁荣发展。国防和军队建设水平大幅提升,军队组织形态实现重大变革。国家安全全面加强,社会保持和谐稳定。
“十三五”规划目标任务胜利完成,我国经济实力、科技实力、综合国力和人民生活水平跃上新的大台阶,全面建成小康社会取得伟大历史性成就,中华民族伟大复兴向前迈出了新的一大步,社会主义中国以更加雄伟的身姿屹立于世界东方。
第二节 我国发展环境面临深刻复杂变化
当前和今后一个时期,我国发展仍然处于重要战略机遇期,但机遇和挑战都有新的发展变化。当今世界正经历百年未有之大变局,新一轮科技革命和产业变革深入发展,国际力量对比深刻调整,和平与发展仍然是时代主题,人类命运共同体理念深入人心。同时,国际环境日趋复杂,不稳定性不确定性明显增加,新冠肺炎疫情影响广泛深远,世界经济陷入低迷期,经济全球化遭遇逆流,全球能源供需版图深刻变革,国际经济政治格局复杂多变,世界进入动荡变革期,单边主义、保护主义、霸权主义对世界和平与发展构成威胁。
我国已转向高质量发展阶段,制度优势显著,治理效能提升,经济长期向好,物质基础雄厚,人力资源丰富,市场空间广阔,发展韧性强劲,社会大局稳定,继续发展具有多方面优势和条件。同时,我国发展不平衡不充分问题仍然突出,重点领域关键环节改革任务仍然艰巨,创新能力不适应高质量发展要求,农业基础还不稳固,城乡区域发展和收入分配差距较大,生态环保任重道远,民生保障存在短板,社会治理还有弱项。
必须统筹中华民族伟大复兴战略全局和世界百年未有之大变局,深刻认识我国社会主要矛盾变化带来的新特征新要求,深刻认识错综复杂的国际环境带来的新矛盾新挑战,增强机遇意识和风险意识,立足社会主义初级阶段基本国情,保持战略定力,办好自己的事,认识和把握发展规律,发扬斗争精神,增强斗争本领,树立底线思维,准确识变、科学应变、主动求变,善于在危机中育先机、于变局中开新局,抓住机遇,应对挑战,趋利避害,奋勇前进。
第二章 指导方针
“十四五”时期经济社会发展,必须牢牢把握以下指导思想、原则和战略导向。
第一节 指导思想
高举中国特色社会主义伟大旗帜,深入贯彻党的十九大和十九届二中、三中、四中、五中全会精神,坚持以马克思列宁主义、毛泽东思想、邓小平理论、“三个代表”重要思想、科学发展观、习近平新时代中国特色社会主义思想为指导,全面贯彻党的基本理论、基本路线、基本方略,统筹推进经济建设、政治建设、文化建设、社会建设、生态文明建设的总体布局,协调推进全面建设社会主义现代化国家、全面深化改革、全面依法治国、全面从严治党的战略布局,坚定不移贯彻创新、协调、绿色、开放、共享的新发展理念,坚持稳中求进工作总基调,以推动高质量发展为主题,以深化供给侧结构性改革为主线,以改革创新为根本动力,以满足人民日益增长的美好生活需要为根本目的,统筹发展和安全,加快建设现代化经济体系,加快构建以国内大循环为主体、国内国际双循环相互促进的新发展格局,推进国家治理体系和治理能力现代化,实现经济行稳致远、社会安定和谐,为全面建设社会主义现代化国家开好局、起好步。
第二节 必须遵循的原则
——坚持党的全面领导。坚持和完善党领导经济社会发展的体制机制,坚持和完善中国特色社会主义制度,不断提高贯彻新发展理念、构建新发展格局能力和水平,为实现高质量发展提供根本保证。
——坚持以人民为中心。坚持人民主体地位,坚持共同富裕方向,始终做到发展为了人民、发展依靠人民、发展成果由人民共享,维护人民根本利益,激发全体人民积极性、主动性、创造性,促进社会公平,增进民生福祉,不断实现人民对美好生活的向往。
——坚持新发展理念。把新发展理念完整、准确、全面贯穿发展全过程和各领域,构建新发展格局,切实转变发展方式,推动质量变革、效率变革、动力变革,实现更高质量、更有效率、更加公平、更可持续、更为安全的发展。
——坚持深化改革开放。坚定不移推进改革,坚定不移扩大开放,加强国家治理体系和治理能力现代化建设,破除制约高质量发展、高品质生活的体制机制障碍,强化有利于提高资源配置效率、有利于调动全社会积极性的重大改革开放举措,持续增强发展动力和活力。
——坚持系统观念。加强前瞻性思考、全局性谋划、战略性布局、整体性推进,统筹国内国际两个大局,办好发展安全两件大事,坚持全国一盘棋,更好发挥中央、地方和各方面积极性,着力固根基、扬优势、补短板、强弱项,注重防范化解重大风险挑战,实现发展质量、结构、规模、速度、效益、安全相统一。
第三节 战略导向
“十四五”时期推动高质量发展,必须立足新发展阶段、贯彻新发展理念、构建新发展格局。把握新发展阶段是贯彻新发展理念、构建新发展格局的现实依据,贯彻新发展理念为把握新发展阶段、构建新发展格局提供了行动指南,构建新发展格局则是应对新发展阶段机遇和挑战、贯彻新发展理念的战略选择。必须坚持深化供给侧结构性改革,以创新驱动、高质量供给引领和创造新需求,提升供给体系的韧性和对国内需求的适配性。必须建立扩大内需的有效制度,加快培育完整内需体系,加强需求侧管理,建设强大国内市场。必须坚定不移推进改革,破除制约经济循环的制度障碍,推动生产要素循环流转和生产、分配、流通、消费各环节有机衔接。必须坚定不移扩大开放,持续深化要素流动型开放,稳步拓展制度型开放,依托国内经济循环体系形成对全球要素资源的强大引力场。必须强化国内大循环的主导作用,以国际循环提升国内大循环效率和水平,实现国内国际双循环互促共进。
第三章 主要目标
按照全面建设社会主义现代化国家的战略安排,2035年远景目标和“十四五”时期经济社会发展主要目标如下。
第一节 2035年远景目标
展望2035年,我国将基本实现社会主义现代化。经济实力、科技实力、综合国力将大幅跃升,经济总量和城乡居民人均收入将再迈上新的大台阶,关键核心技术实现重大突破,进入创新型国家前列。基本实现新型工业化、信息化、城镇化、农业现代化,建成现代化经济体系。基本实现国家治理体系和治理能力现代化,人民平等参与、平等发展权利得到充分保障,基本建成法治国家、法治政府、法治社会。建成文化强国、教育强国、人才强国、体育强国、健康中国,国民素质和社会文明程度达到新高度,国家文化软实力显著增强。广泛形成绿色生产生活方式,碳排放达峰后稳中有降,生态环境根本好转,美丽中国建设目标基本实现。形成对外开放新格局,参与国际经济合作和竞争新优势明显增强。人均国内生产总值达到中等发达国家水平,中等收入群体显著扩大,基本公共服务实现均等化,城乡区域发展差距和居民生活水平差距显著缩小。平安中国建设达到更高水平,基本实现国防和军队现代化。人民生活更加美好,人的全面发展、全体人民共同富裕取得更为明显的实质性进展。
第二节 “十四五”时期经济社会发展主要目标
——经济发展取得新成效。发展是解决我国一切问题的基础和关键,发展必须坚持新发展理念,在质量效益明显提升的基础上实现经济持续健康发展,增长潜力充分发挥,国内生产总值年均增长保持在合理区间、各年度视情提出,全员劳动生产率增长高于国内生产总值增长,国内市场更加强大,经济结构更加优化,创新能力显著提升,全社会研发经费投入年均增长7%以上、力争投入强度高于“十三五”时期实际,产业基础高级化、产业链现代化水平明显提高,农业基础更加稳固,城乡区域发展协调性明显增强,常住人口城镇化率提高到65%,现代化经济体系建设取得重大进展。
——改革开放迈出新步伐。社会主义市场经济体制更加完善,高标准市场体系基本建成,市场主体更加充满活力,产权制度改革和要素市场化配置改革取得重大进展,公平竞争制度更加健全,更高水平开放型经济新体制基本形成。
——社会文明程度得到新提高。社会主义核心价值观深入人心,人民思想道德素质、科学文化素质和身心健康素质明显提高,公共文化服务体系和文化产业体系更加健全,人民精神文化生活日益丰富,中华文化影响力进一步提升,中华民族凝聚力进一步增强。
——生态文明建设实现新进步。国土空间开发保护格局得到优化,生产生活方式绿色转型成效显著,能源资源配置更加合理、利用效率大幅提高,单位国内生产总值能源消耗和二氧化碳排放分别降低13.5%、18%,主要污染物排放总量持续减少,森林覆盖率提高到24.1%,生态环境持续改善,生态安全屏障更加牢固,城乡人居环境明显改善。
——民生福祉达到新水平。实现更加充分更高质量就业,城镇调查失业率控制在5.5%以内,居民人均可支配收入增长与国内生产总值增长基本同步,分配结构明显改善,基本公共服务均等化水平明显提高,全民受教育程度不断提升,劳动年龄人口平均受教育年限提高到11.3年,多层次社会保障体系更加健全,基本养老保险参保率提高到95%,卫生健康体系更加完善,人均预期寿命提高1岁,脱贫攻坚成果巩固拓展,乡村振兴战略全面推进,全体人民共同富裕迈出坚实步伐。
——国家治理效能得到新提升。社会主义民主法治更加健全,社会公平正义进一步彰显,国家行政体系更加完善,政府作用更好发挥,行政效率和公信力显著提升,社会治理特别是基层治理水平明显提高,防范化解重大风险体制机制不断健全,突发公共事件应急处置能力显著增强,自然灾害防御水平明显提升,发展安全保障更加有力,国防和军队现代化迈出重大步伐。

第二篇 坚持创新驱动发展 全面塑造发展新优势
坚持创新在我国现代化建设全局中的核心地位,把科技自立自强作为国家发展的战略支撑,面向世界科技前沿、面向经济主战场、面向国家重大需求、面向人民生命健康,深入实施科教兴国战略、人才强国战略、创新驱动发展战略,完善国家创新体系,加快建设科技强国。
第四章 强化国家战略科技力量
制定科技强国行动纲要,健全社会主义市场经济条件下新型举国体制,打好关键核心技术攻坚战,提高创新链整体效能。
第一节 整合优化科技资源配置
以国家战略性需求为导向推进创新体系优化组合,加快构建以国家实验室为引领的战略科技力量。聚焦量子信息、光子与微纳电子、网络通信、人工智能、生物医药、现代能源系统等重大创新领域组建一批国家实验室,重组国家重点实验室,形成结构合理、运行高效的实验室体系。优化提升国家工程研究中心、国家技术创新中心等创新基地。推进科研院所、高等院校和企业科研力量优化配置和资源共享。支持发展新型研究型大学、新型研发机构等新型创新主体,推动投入主体多元化、管理制度现代化、运行机制市场化、用人机制灵活化。
第二节 加强原创性引领性科技攻关
在事关国家安全和发展全局的基础核心领域,制定实施战略性科学计划和科学工程。瞄准人工智能、量子信息、集成电路、生命健康、脑科学、生物育种、空天科技、深地深海等前沿领域,实施一批具有前瞻性、战略性的国家重大科技项目。从国家急迫需要和长远需求出发,集中优势资源攻关新发突发传染病和生物安全风险防控、医药和医疗设备、关键元器件零部件和基础材料、油气勘探开发等领域关键核心技术。

第三节 持之以恒加强基础研究
强化应用研究带动,鼓励自由探索,制定实施基础研究十年行动方案,重点布局一批基础学科研究中心。加大基础研究财政投入力度、优化支出结构,对企业投入基础研究实行税收优惠,鼓励社会以捐赠和建立基金等方式多渠道投入,形成持续稳定投入机制,基础研究经费投入占研发经费投入比重提高到8%以上。建立健全符合科学规律的评价体系和激励机制,对基础研究探索实行长周期评价,创造有利于基础研究的良好科研生态。
第四节 建设重大科技创新平台
支持北京、上海、粤港澳大湾区形成国际科技创新中心,建设北京怀柔、上海张江、大湾区、安徽合肥综合性国家科学中心,支持有条件的地方建设区域科技创新中心。强化国家自主创新示范区、高新技术产业开发区、经济技术开发区等创新功能。适度超前布局国家重大科技基础设施,提高共享水平和使用效率。集约化建设自然科技资源库、国家野外科学观测研究站(网)和科学大数据中心。加强高端科研仪器设备研发制造。构建国家科研论文和科技信息高端交流平台。

第五章 提升企业技术创新能力
完善技术创新市场导向机制,强化企业创新主体地位,促进各类创新要素向企业集聚,形成以企业为主体、市场为导向、产学研用深度融合的技术创新体系。
第一节 激励企业加大研发投入
实施更大力度的研发费用加计扣除、高新技术企业税收优惠等普惠性政策。拓展优化首台(套)重大技术装备保险补偿和激励政策,发挥重大工程牵引示范作用,运用政府采购政策支持创新产品和服务。通过完善标准、质量和竞争规制等措施,增强企业创新动力。健全鼓励国有企业研发的考核制度,设立独立核算、免于增值保值考核、容错纠错的研发准备金制度,确保中央国有工业企业研发支出年增长率明显超过全国平均水平。完善激励科技型中小企业创新的税收优惠政策。
第二节 支持产业共性基础技术研发
集中力量整合提升一批关键共性技术平台,支持行业龙头企业联合高等院校、科研院所和行业上下游企业共建国家产业创新中心,承担国家重大科技项目。支持有条件企业联合转制科研院所组建行业研究院,提供公益性共性技术服务。打造新型共性技术平台,解决跨行业跨领域关键共性技术问题。发挥大企业引领支撑作用,支持创新型中小微企业成长为创新重要发源地,推动产业链上中下游、大中小企业融通创新。鼓励有条件地方依托产业集群创办混合所有制产业技术研究院,服务区域关键共性技术研发。
第三节 完善企业创新服务体系
推动国家科研平台、科技报告、科研数据进一步向企业开放,创新科技成果转化机制,鼓励将符合条件的由财政资金支持形成的科技成果许可给中小企业使用。推进创新创业机构改革,建设专业化市场化技术转移机构和技术经理人队伍。完善金融支持创新体系,鼓励金融机构发展知识产权质押融资、科技保险等科技金融产品,开展科技成果转化贷款风险补偿试点。畅通科技型企业国内上市融资渠道,增强科创板“硬科技”特色,提升创业板服务成长型创新创业企业功能,鼓励发展天使投资、创业投资,更好发挥创业投资引导基金和私募股权基金作用。
第六章 激发人才创新活力
贯彻尊重劳动、尊重知识、尊重人才、尊重创造方针,深化人才发展体制机制改革,全方位培养、引进、用好人才,充分发挥人才第一资源的作用。
第一节 培养造就高水平人才队伍
遵循人才成长规律和科研活动规律,培养造就更多国际一流的战略科技人才、科技领军人才和创新团队,培养具有国际竞争力的青年科技人才后备军,注重依托重大科技任务和重大创新基地培养发现人才,支持设立博士后创新岗位。加强创新型、应用型、技能型人才培养,实施知识更新工程、技能提升行动,壮大高水平工程师和高技能人才队伍。加强基础学科拔尖学生培养,建设数理化生等基础学科基地和前沿科学中心。实行更加开放的人才政策,构筑集聚国内外优秀人才的科研创新高地。完善外籍高端人才和专业人才来华工作、科研、交流的停居留政策,完善外国人在华永久居留制度,探索建立技术移民制度。健全薪酬福利、子女教育、社会保障、税收优惠等制度,为海外科学家在华工作提供具有国际竞争力和吸引力的环境。
第二节 激励人才更好发挥作用
完善人才评价和激励机制,健全以创新能力、质量、实效、贡献为导向的科技人才评价体系,构建充分体现知识、技术等创新要素价值的收益分配机制。选好用好领军人才和拔尖人才,赋予更大技术路线决定权和经费使用权。全方位为科研人员松绑,拓展科研管理“绿色通道”。实行以增加知识价值为导向的分配政策,完善科研人员职务发明成果权益分享机制,探索赋予科研人员职务科技成果所有权或长期使用权,提高科研人员收益分享比例。深化院士制度改革。
第三节 优化创新创业创造生态
大力弘扬新时代科学家精神,强化科研诚信建设,健全科技伦理体系。依法保护企业家的财产权和创新收益,发挥企业家在把握创新方向、凝聚人才、筹措资金等方面重要作用。推进创新创业创造向纵深发展,优化双创示范基地建设布局。倡导敬业、精益、专注、宽容失败的创新创业文化,完善试错容错纠错机制。弘扬科学精神和工匠精神,广泛开展科学普及活动,加强青少年科学兴趣引导和培养,形成热爱科学、崇尚创新的社会氛围,提高全民科学素质。
第七章 完善科技创新体制机制
深入推进科技体制改革,完善国家科技治理体系,优化国家科技计划体系和运行机制,推动重点领域项目、基地、人才、资金一体化配置。
第一节 深化科技管理体制改革
加快科技管理职能转变,强化规划政策引导和创新环境营造,减少分钱分物定项目等直接干预。整合财政科研投入体制,重点投向战略性关键性领域,改变部门分割、小而散的状态。改革重大科技项目立项和组织管理方式,给予科研单位和科研人员更多自主权,推行技术总师负责制,实行“揭榜挂帅”、“赛马”等制度,健全奖补结合的资金支持机制。健全科技评价机制,完善自由探索型和任务导向型科技项目分类评价制度,建立非共识科技项目的评价机制,优化科技奖励项目。建立健全科研机构现代院所制度,支持科研事业单位试行更灵活的编制、岗位、薪酬等管理制度。建立健全高等院校、科研机构、企业间创新资源自由有序流动机制。深入推进全面创新改革试验。
第二节 健全知识产权保护运用体制
实施知识产权强国战略,实行严格的知识产权保护制度,完善知识产权相关法律法规,加快新领域新业态知识产权立法。加强知识产权司法保护和行政执法,健全仲裁、调解、公证和维权援助体系,健全知识产权侵权惩罚性赔偿制度,加大损害赔偿力度。优化专利资助奖励政策和考核评价机制,更好保护和激励高价值专利,培育专利密集型产业。改革国有知识产权归属和权益分配机制,扩大科研机构和高等院校知识产权处置自主权。完善无形资产评估制度,形成激励与监管相协调的管理机制。构建知识产权保护运用公共服务平台。
第三节 积极促进科技开放合作
实施更加开放包容、互惠共享的国际科技合作战略,更加主动融入全球创新网络。务实推进全球疫情防控和公共卫生等领域国际科技合作,聚焦气候变化、人类健康等问题加强同各国科研人员联合研发。主动设计和牵头发起国际大科学计划和大科学工程,发挥科学基金独特作用。加大国家科技计划对外开放力度,启动一批重大科技合作项目,研究设立面向全球的科学研究基金,实施科学家交流计划。支持在我国境内设立国际科技组织、外籍科学家在我国科技学术组织任职。
第三篇 加快发展现代产业体系 巩固壮大实体经济根基
坚持把发展经济着力点放在实体经济上,加快推进制造强国、质量强国建设,促进先进制造业和现代服务业深度融合,强化基础设施支撑引领作用,构建实体经济、科技创新、现代金融、人力资源协同发展的现代产业体系。
第八章 深入实施制造强国战略
坚持自主可控、安全高效,推进产业基础高级化、产业链现代化,保持制造业比重基本稳定,增强制造业竞争优势,推动制造业高质量发展。
第一节 加强产业基础能力建设
实施产业基础再造工程,加快补齐基础零部件及元器件、基础软件、基础材料、基础工艺和产业技术基础等瓶颈短板。依托行业龙头企业,加大重要产品和关键核心技术攻关力度,加快工程化产业化突破。实施重大技术装备攻关工程,完善激励和风险补偿机制,推动首台(套)装备、首批次材料、首版次软件示范应用。健全产业基础支撑体系,在重点领域布局一批国家制造业创新中心,完善国家质量基础设施,建设生产应用示范平台和标准计量、认证认可、检验检测、试验验证等产业技术基础公共服务平台,完善技术、工艺等工业基础数据库。
第二节 提升产业链供应链现代化水平
坚持经济性和安全性相结合,补齐短板、锻造长板,分行业做好供应链战略设计和精准施策,形成具有更强创新力、更高附加值、更安全可靠的产业链供应链。推进制造业补链强链,强化资源、技术、装备支撑,加强国际产业安全合作,推动产业链供应链多元化。立足产业规模优势、配套优势和部分领域先发优势,巩固提升高铁、电力装备、新能源、船舶等领域全产业链竞争力,从符合未来产业变革方向的整机产品入手打造战略性全局性产业链。优化区域产业链布局,引导产业链关键环节留在国内,强化中西部和东北地区承接产业转移能力建设。实施应急产品生产能力储备工程,建设区域性应急物资生产保障基地。实施领航企业培育工程,培育一批具有生态主导力和核心竞争力的龙头企业。推动中小企业提升专业化优势,培育专精特新“小巨人”企业和制造业单项冠军企业。加强技术经济安全评估,实施产业竞争力调查和评价工程。
第三节 推动制造业优化升级
深入实施智能制造和绿色制造工程,发展服务型制造新模式,推动制造业高端化智能化绿色化。培育先进制造业集群,推动集成电路、航空航天、船舶与海洋工程装备、机器人、先进轨道交通装备、先进电力装备、工程机械、高端数控机床、医药及医疗设备等产业创新发展。改造提升传统产业,推动石化、钢铁、有色、建材等原材料产业布局优化和结构调整,扩大轻工、纺织等优质产品供给,加快化工、造纸等重点行业企业改造升级,完善绿色制造体系。深入实施增强制造业核心竞争力和技术改造专项,鼓励企业应用先进适用技术、加强设备更新和新产品规模化应用。建设智能制造示范工厂,完善智能制造标准体系。深入实施质量提升行动,推动制造业产品“增品种、提品质、创品牌”。
第四节 实施制造业降本减负行动
强化要素保障和高效服务,巩固拓展减税降费成果,降低企业生产经营成本,提升制造业根植性和竞争力。推动工业用地提容增效,推广新型产业用地模式。扩大制造业中长期贷款、信用贷款规模,增加技改贷款,推动股权投资、债券融资等向制造业倾斜。允许制造业企业全部参与电力市场化交易,规范和降低港口航运、公路铁路运输等物流收费,全面清理规范涉企收费。建立制造业重大项目全周期服务机制和企业家参与涉企政策制定制度,支持建设中小企业信息、技术、进出口和数字化转型综合性服务平台。(见专栏4)

第九章 发展壮大战略性新兴产业
着眼于抢占未来产业发展先机,培育先导性和支柱性产业,推动战略性新兴产业融合化、集群化、生态化发展,战略性新兴产业增加值占GDP比重超过17%。
第一节 构筑产业体系新支柱
聚焦新一代信息技术、生物技术、新能源、新材料、高端装备、新能源汽车、绿色环保以及航空航天、海洋装备等战略性新兴产业,加快关键核心技术创新应用,增强要素保障能力,培育壮大产业发展新动能。推动生物技术和信息技术融合创新,加快发展生物医药、生物育种、生物材料、生物能源等产业,做大做强生物经济。深化北斗系统推广应用,推动北斗产业高质量发展。深入推进国家战略性新兴产业集群发展工程,健全产业集群组织管理和专业化推进机制,建设创新和公共服务综合体,构建一批各具特色、优势互补、结构合理的战略性新兴产业增长引擎。鼓励技术创新和企业兼并重组,防止低水平重复建设。发挥产业投资基金引导作用,加大融资担保和风险补偿力度。
第二节 前瞻谋划未来产业
在类脑智能、量子信息、基因技术、未来网络、深海空天开发、氢能与储能等前沿科技和产业变革领域,组织实施未来产业孵化与加速计划,谋划布局一批未来产业。在科教资源优势突出、产业基础雄厚的地区,布局一批国家未来产业技术研究院,加强前沿技术多路径探索、交叉融合和颠覆性技术供给。实施产业跨界融合示范工程,打造未来技术应用场景,加速形成若干未来产业。
第十章 促进服务业繁荣发展
聚焦产业转型升级和居民消费升级需要,扩大服务业有效供给,提高服务效率和服务品质,构建优质高效、结构优化、竞争力强的服务产业新体系。
第一节 推动生产性服务业融合化发展
以服务制造业高质量发展为导向,推动生产性服务业向专业化和价值链高端延伸。聚焦提高产业创新力,加快发展研发设计、工业设计、商务咨询、检验检测认证等服务。聚焦提高要素配置效率,推动供应链金融、信息数据、人力资源等服务创新发展。聚焦增强全产业链优势,提高现代物流、采购分销、生产控制、运营管理、售后服务等发展水平。推动现代服务业与先进制造业、现代农业深度融合,深化业务关联、链条延伸、技术渗透,支持智能制造系统解决方案、流程再造等新型专业化服务机构发展。培育具有国际竞争力的服务企业。
第二节 加快生活性服务业品质化发展
以提升便利度和改善服务体验为导向,推动生活性服务业向高品质和多样化升级。加快发展健康、养老、托育、文化、旅游、体育、物业等服务业,加强公益性、基础性服务业供给,扩大覆盖全生命期的各类服务供给。持续推动家政服务业提质扩容,与智慧社区、养老托育等融合发展。鼓励商贸流通业态与模式创新,推进数字化智能化改造和跨界融合,线上线下全渠道满足消费需求。加快完善养老、家政等服务标准,健全生活性服务业认证认可制度,推动生活性服务业诚信化职业化发展。
第三节 深化服务领域改革开放
扩大服务业对内对外开放,进一步放宽市场准入,全面清理不合理的限制条件,鼓励社会力量扩大多元化多层次服务供给。完善支持服务业发展的政策体系,创新适应服务新业态新模式和产业融合发展需要的土地、财税、金融、价格等政策。健全服务质量标准体系,强化标准贯彻执行和推广。加快制定重点服务领域监管目录、流程和标准,构建高效协同的服务业监管体系。完善服务领域人才职称评定制度,鼓励从业人员参加职业技能培训和鉴定。深入推进服务业综合改革试点和扩大开放。
第十一章 建设现代化基础设施体系
统筹推进传统基础设施和新型基础设施建设,打造系统完备、高效实用、智能绿色、安全可靠的现代化基础设施体系。
第一节 加快建设新型基础设施
围绕强化数字转型、智能升级、融合创新支撑,布局建设信息基础设施、融合基础设施、创新基础设施等新型基础设施。建设高速泛在、天地一体、集成互联、安全高效的信息基础设施,增强数据感知、传输、存储和运算能力。加快5G网络规模化部署,用户普及率提高到56%,推广升级千兆光纤网络。前瞻布局6G网络技术储备。扩容骨干网互联节点,新设一批国际通信出入口,全面推进互联网协议第六版(IPv6)商用部署。实施中西部地区中小城市基础网络完善工程。推动物联网全面发展,打造支持固移融合、宽窄结合的物联接入能力。加快构建全国一体化大数据中心体系,强化算力统筹智能调度,建设若干国家枢纽节点和大数据中心集群,建设E级和10E级超级计算中心。积极稳妥发展工业互联网和车联网。打造全球覆盖、高效运行的通信、导航、遥感空间基础设施体系,建设商业航天发射场。加快交通、能源、市政等传统基础设施数字化改造,加强泛在感知、终端联网、智能调度体系建设。发挥市场主导作用,打通多元化投资渠道,构建新型基础设施标准体系。
第二节 加快建设交通强国
建设现代化综合交通运输体系,推进各种运输方式一体化融合发展,提高网络效应和运营效率。完善综合运输大通道,加强出疆入藏、中西部地区、沿江沿海沿边战略骨干通道建设,有序推进能力紧张通道升级扩容,加强与周边国家互联互通。构建快速网,基本贯通“八纵八横”高速铁路,提升国家高速公路网络质量,加快建设世界级港口群和机场群。完善干线网,加快普速铁路建设和既有铁路电气化改造,优化铁路客货布局,推进普通国省道瓶颈路段贯通升级,推动内河高等级航道扩能升级,稳步建设支线机场、通用机场和货运机场,积极发展通用航空。加强邮政设施建设,实施快递“进村进厂出海”工程。推进城市群都市圈交通一体化,加快城际铁路、市域(郊)铁路建设,构建高速公路环线系统,有序推进城市轨道交通发展。提高交通通达深度,推动区域性铁路建设,加快沿边抵边公路建设,继续推进“四好农村路”建设,完善道路安全设施。构建多层级、一体化综合交通枢纽体系,优化枢纽场站布局、促进集约综合开发,完善集疏运系统,发展旅客联程运输和货物多式联运,推广全程“一站式”、“一单制”服务。推进中欧班列集结中心建设。深入推进铁路企业改革,全面深化空管体制改革,推动公路收费制度和养护体制改革。

第三节 构建现代能源体系
推进能源革命,建设清洁低碳、安全高效的能源体系,提高能源供给保障能力。加快发展非化石能源,坚持集中式和分布式并举,大力提升风电、光伏发电规模,加快发展东中部分布式能源,有序发展海上风电,加快西南水电基地建设,安全稳妥推动沿海核电建设,建设一批多能互补的清洁能源基地,非化石能源占能源消费总量比重提高到20%左右。推动煤炭生产向资源富集地区集中,合理控制煤电建设规模和发展节奏,推进以电代煤。有序放开油气勘探开发市场准入,加快深海、深层和非常规油气资源利用,推动油气增储上产。因地制宜开发利用地热能。提高特高压输电通道利用率。加快电网基础设施智能化改造和智能微电网建设,提高电力系统互补互济和智能调节能力,加强源网荷储衔接,提升清洁能源消纳和存储能力,提升向边远地区输配电能力,推进煤电灵活性改造,加快抽水蓄能电站建设和新型储能技术规模化应用。完善煤炭跨区域运输通道和集疏运体系,加快建设天然气主干管道,完善油气互联互通网络。


第四节 加强水利基础设施建设
立足流域整体和水资源空间均衡配置,加强跨行政区河流水系治理保护和骨干工程建设,强化大中小微水利设施协调配套,提升水资源优化配置和水旱灾害防御能力。坚持节水优先,完善水资源配置体系,建设水资源配置骨干项目,加强重点水源和城市应急备用水源工程建设。实施防洪提升工程,解决防汛薄弱环节,加快防洪控制性枢纽工程建设和中小河流治理、病险水库除险加固,全面推进堤防和蓄滞洪区建设。加强水源涵养区保护修复,加大重点河湖保护和综合治理力度,恢复水清岸绿的水生态体系。

第四篇 形成强大国内市场 构建新发展格局
坚持扩大内需这个战略基点,加快培育完整内需体系,把实施扩大内需战略同深化供给侧结构性改革有机结合起来,以创新驱动、高质量供给引领和创造新需求,加快构建以国内大循环为主体、国内国际双循环相互促进的新发展格局。
第十二章 畅通国内大循环
依托强大国内市场,贯通生产、分配、流通、消费各环节,形成需求牵引供给、供给创造需求的更高水平动态平衡,促进国民经济良性循环。
第一节 提升供给体系适配性
深化供给侧结构性改革,提高供给适应引领创造新需求能力。适应个性化、差异化、品质化消费需求,推动生产模式和产业组织方式创新,持续扩大优质消费品、中高端产品供给和教育、医疗、养老等服务供给,提升产品服务质量和客户满意度,推动供需协调匹配。优化提升供给结构,促进农业、制造业、服务业、能源资源等产业协调发展。完善产业配套体系,加快自然垄断行业竞争性环节市场化,实现上下游、产供销有效衔接。健全市场化法治化化解过剩产能长效机制,完善企业兼并重组法律法规和配套政策。建立健全质量分级制度,加快标准升级迭代和国际标准转化应用。开展中国品牌创建行动,保护发展中华老字号,提升自主品牌影响力和竞争力,率先在化妆品、服装、家纺、电子产品等消费品领域培育一批高端品牌。
第二节 促进资源要素顺畅流动
破除制约要素合理流动的堵点,矫正资源要素失衡错配,从源头上畅通国民经济循环。提高金融服务实体经济能力,健全实体经济中长期资金供给制度安排,创新直达实体经济的金融产品和服务,增强多层次资本市场融资功能。实施房地产市场平稳健康发展长效机制,促进房地产与实体经济均衡发展。有效提升劳动者技能,提高就业质量和收入水平,形成人力资本提升和产业转型升级良性循环。健全城乡要素自由流动机制,构建区域产业梯度转移格局,促进城乡区域良性互动。
第三节 强化流通体系支撑作用
深化流通体制改革,畅通商品服务流通渠道,提升流通效率,降低全社会交易成本。加快构建国内统一大市场,对标国际先进规则和最佳实践优化市场环境,促进不同地区和行业标准、规则、政策协调统一,有效破除地方保护、行业垄断和市场分割。建设现代物流体系,加快发展冷链物流,统筹物流枢纽设施、骨干线路、区域分拨中心和末端配送节点建设,完善国家物流枢纽、骨干冷链物流基地设施条件,健全县乡村三级物流配送体系,发展高铁快运等铁路快捷货运产品,加强国际航空货运能力建设,提升国际海运竞争力。优化国际物流通道,加快形成内外联通、安全高效的物流网络。完善现代商贸流通体系,培育一批具有全球竞争力的现代流通企业,支持便利店、农贸市场等商贸流通设施改造升级,发展无接触交易服务,加强商贸流通标准化建设和绿色发展。加快建立储备充足、反应迅速、抗冲击能力强的应急物流体系。
第四节 完善促进国内大循环的政策体系
保持合理的财政支出力度和赤字率水平,完善减税降费政策,构建有利于企业扩大投资、增加研发投入、调节收入分配、减轻消费者负担的税收制度。保持流动性合理充裕,保持货币供应量和社会融资规模增速同名义经济增速基本匹配,创新结构性政策工具,引导金融机构加大对重点领域和薄弱环节支持力度,规范发展消费信贷。推动产业政策向普惠化和功能性转型,强化竞争政策基础性地位,支持技术创新和结构升级。健全与经济发展水平相适应的收入分配、社会保障和公共服务制度。
第十三章 促进国内国际双循环
立足国内大循环,协同推进强大国内市场和贸易强国建设,形成全球资源要素强大引力场,促进内需和外需、进口和出口、引进外资和对外投资协调发展,加快培育参与国际合作和竞争新优势。
第一节 推动进出口协同发展
完善内外贸一体化调控体系,促进内外贸法律法规、监管体制、经营资质、质量标准、检验检疫、认证认可等相衔接,推进同线同标同质。降低进口关税和制度性成本,扩大优质消费品、先进技术、重要设备、能源资源等进口,促进进口来源多元化。完善出口政策,优化出口商品质量和结构,稳步提高出口附加值。优化国际市场布局,引导企业深耕传统出口市场、拓展新兴市场,扩大与周边国家贸易规模,稳定国际市场份额。推动加工贸易转型升级,深化外贸转型升级基地、海关特殊监管区域、贸易促进平台、国际营销服务网络建设,加快发展跨境电商、市场采购贸易等新模式,鼓励建设海外仓,保障外贸产业链供应链畅通运转。创新发展服务贸易,推进服务贸易创新发展试点开放平台建设,提升贸易数字化水平。实施贸易投资融合工程。办好中国国际进口博览会、中国进出口商品交易会、中国国际服务贸易交易会等展会。
第二节 提高国际双向投资水平
坚持引进来和走出去并重,以高水平双向投资高效利用全球资源要素和市场空间,完善产业链供应链保障机制,推动产业竞争力提升。更大力度吸引和利用外资,有序推进电信、互联网、教育、文化、医疗等领域相关业务开放。全面优化外商投资服务,加强外商投资促进和保护,发挥重大外资项目示范效应,支持外资加大中高端制造、高新技术、传统制造转型升级、现代服务等领域和中西部地区投资,支持外资企业设立研发中心和参与承担国家科技计划项目。鼓励外资企业利润再投资。坚持企业主体,创新境外投资方式,优化境外投资结构和布局,提升风险防范能力和收益水平。完善境外生产服务网络和流通体系,加快金融、咨询、会计、法律等生产性服务业国际化发展,推动中国产品、服务、技术、品牌、标准走出去。支持企业融入全球产业链供应链,提高跨国经营能力和水平。引导企业加强合规管理,防范化解境外政治、经济、安全等各类风险。推进多双边投资合作机制建设,健全促进和保障境外投资政策和服务体系,推动境外投资立法。
第十四章 加快培育完整内需体系
深入实施扩大内需战略,增强消费对经济发展的基础性作用和投资对优化供给结构的关键性作用,建设消费和投资需求旺盛的强大国内市场。
第一节 全面促进消费
顺应居民消费升级趋势,把扩大消费同改善人民生活品质结合起来,促进消费向绿色、健康、安全发展,稳步提高居民消费水平。提升传统消费,加快推动汽车等消费品由购买管理向使用管理转变,健全强制报废制度和废旧家电、消费电子等耐用消费品回收处理体系,促进住房消费健康发展。培育新型消费,发展信息消费、数字消费、绿色消费,鼓励定制、体验、智能、时尚消费等新模式新业态发展。发展服务消费,放宽服务消费领域市场准入,推动教育培训、医疗健康、养老托育、文旅体育等消费提质扩容,加快线上线下融合发展。适当增加公共消费,提高公共服务支出效率。扩大节假日消费,完善节假日制度,全面落实带薪休假制度。培育建设国际消费中心城市,打造一批区域消费中心。完善城乡融合消费网络,扩大电子商务进农村覆盖面,改善县域消费环境,推动农村消费梯次升级。完善市内免税店政策,规划建设一批中国特色市内免税店。采取增加居民收入与减负并举等措施,不断扩大中等收入群体,持续释放消费潜力。强化消费者权益保护,完善质量标准和后评价体系,健全缺陷产品召回、产品伤害监测、产品质量担保等制度,完善多元化消费维权机制和纠纷解决机制。
第二节 拓展投资空间
优化投资结构,提高投资效率,保持投资合理增长。加快补齐基础设施、市政工程、农业农村、公共安全、生态环保、公共卫生、物资储备、防灾减灾、民生保障等领域短板,推动企业设备更新和技术改造,扩大战略性新兴产业投资。推进既促消费惠民生又调结构增后劲的新型基础设施、新型城镇化、交通水利等重大工程建设。面向服务国家重大战略,实施川藏铁路、西部陆海新通道、国家水网、雅鲁藏布江下游水电开发、星际探测、北斗产业化等重大工程,推进重大科研设施、重大生态系统保护修复、公共卫生应急保障、重大引调水、防洪减灾、送电输气、沿边沿江沿海交通等一批强基础、增功能、利长远的重大项目建设。深化投融资体制改革,发挥政府投资撬动作用,激发民间投资活力,形成市场主导的投资内生增长机制。健全项目谋划、储备、推进机制,加大资金、用地等要素保障力度,加快投资项目落地见效。规范有序推进政府和社会资本合作(PPP),推动基础设施领域不动产投资信托基金(REITs)健康发展,有效盘活存量资产,形成存量资产和新增投资的良性循环。
第五篇 加快数字化发展 建设数字中国
迎接数字时代,激活数据要素潜能,推进网络强国建设,加快建设数字经济、数字社会、数字政府,以数字化转型整体驱动生产方式、生活方式和治理方式变革。
第十五章 打造数字经济新优势
充分发挥海量数据和丰富应用场景优势,促进数字技术与实体经济深度融合,赋能传统产业转型升级,催生新产业新业态新模式,壮大经济发展新引擎。
第一节 加强关键数字技术创新应用
聚焦高端芯片、操作系统、人工智能关键算法、传感器等关键领域,加快推进基础理论、基础算法、装备材料等研发突破与迭代应用。加强通用处理器、云计算系统和软件核心技术一体化研发。加快布局量子计算、量子通信、神经芯片、DNA存储等前沿技术,加强信息科学与生命科学、材料等基础学科的交叉创新,支持数字技术开源社区等创新联合体发展,完善开源知识产权和法律体系,鼓励企业开放软件源代码、硬件设计和应用服务。
第二节 加快推动数字产业化
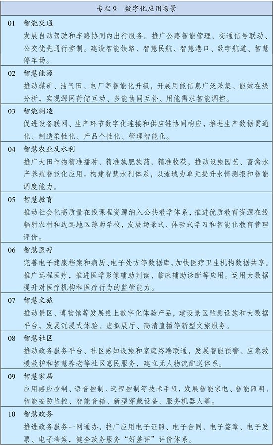
培育壮大人工智能、大数据、区块链、云计算、网络安全等新兴数字产业,提升通信设备、核心电子元器件、关键软件等产业水平。构建基于5G的应用场景和产业生态,在智能交通、智慧物流、智慧能源、智慧医疗等重点领域开展试点示范。鼓励企业开放搜索、电商、社交等数据,发展第三方大数据服务产业。促进共享经济、平台经济健康发展。
第三节 推进产业数字化转型
实施“上云用数赋智”行动,推动数据赋能全产业链协同转型。在重点行业和区域建设若干国际水准的工业互联网平台和数字化转型促进中心,深化研发设计、生产制造、经营管理、市场服务等环节的数字化应用,培育发展个性定制、柔性制造等新模式,加快产业园区数字化改造。深入推进服务业数字化转型,培育众包设计、智慧物流、新零售等新增长点。加快发展智慧农业,推进农业生产经营和管理服务数字化改造。

第十六章 加快数字社会建设步伐
适应数字技术全面融入社会交往和日常生活新趋势,促进公共服务和社会运行方式创新,构筑全民畅享的数字生活。
第一节 提供智慧便捷的公共服务
聚焦教育、医疗、养老、抚幼、就业、文体、助残等重点领域,推动数字化服务普惠应用,持续提升群众获得感。推进学校、医院、养老院等公共服务机构资源数字化,加大开放共享和应用力度。推进线上线下公共服务共同发展、深度融合,积极发展在线课堂、互联网医院、智慧图书馆等,支持高水平公共服务机构对接基层、边远和欠发达地区,扩大优质公共服务资源辐射覆盖范围。加强智慧法院建设。鼓励社会力量参与“互联网+公共服务”,创新提供服务模式和产品。
第二节 建设智慧城市和数字乡村
以数字化助推城乡发展和治理模式创新,全面提高运行效率和宜居度。分级分类推进新型智慧城市建设,将物联网感知设施、通信系统等纳入公共基础设施统一规划建设,推进市政公用设施、建筑等物联网应用和智能化改造。完善城市信息模型平台和运行管理服务平台,构建城市数据资源体系,推进城市数据大脑建设。探索建设数字孪生城市。加快推进数字乡村建设,构建面向农业农村的综合信息服务体系,建立涉农信息普惠服务机制,推动乡村管理服务数字化。
第三节 构筑美好数字生活新图景
推动购物消费、居家生活、旅游休闲、交通出行等各类场景数字化,打造智慧共享、和睦共治的新型数字生活。推进智慧社区建设,依托社区数字化平台和线下社区服务机构,建设便民惠民智慧服务圈,提供线上线下融合的社区生活服务、社区治理及公共服务、智能小区等服务。丰富数字生活体验,发展数字家庭。加强全民数字技能教育和培训,普及提升公民数字素养。加快信息无障碍建设,帮助老年人、残疾人等共享数字生活。
第十七章 提高数字政府建设水平
将数字技术广泛应用于政府管理服务,推动政府治理流程再造和模式优化,不断提高决策科学性和服务效率。
第一节 加强公共数据开放共享
建立健全国家公共数据资源体系,确保公共数据安全,推进数据跨部门、跨层级、跨地区汇聚融合和深度利用。健全数据资源目录和责任清单制度,提升国家数据共享交换平台功能,深化国家人口、法人、空间地理等基础信息资源共享利用。扩大基础公共信息数据安全有序开放,探索将公共数据服务纳入公共服务体系,构建统一的国家公共数据开放平台和开发利用端口,优先推动企业登记监管、卫生、交通、气象等高价值数据集向社会开放。开展政府数据授权运营试点,鼓励第三方深化对公共数据的挖掘利用。
第二节 推动政务信息化共建共用
加大政务信息化建设统筹力度,健全政务信息化项目清单,持续深化政务信息系统整合,布局建设执政能力、依法治国、经济治理、市场监管、公共安全、生态环境等重大信息系统,提升跨部门协同治理能力。完善国家电子政务网络,集约建设政务云平台和数据中心体系,推进政务信息系统云迁移。加强政务信息化建设快速迭代,增强政务信息系统快速部署能力和弹性扩展能力。
第三节 提高数字化政务服务效能
全面推进政府运行方式、业务流程和服务模式数字化智能化。深化“互联网+政务服务”,提升全流程一体化在线服务平台功能。加快构建数字技术辅助政府决策机制,提高基于高频大数据精准动态监测预测预警水平。强化数字技术在公共卫生、自然灾害、事故灾难、社会安全等突发公共事件应对中的运用,全面提升预警和应急处置能力。
第十八章 营造良好数字生态
坚持放管并重,促进发展与规范管理相统一,构建数字规则体系,营造开放、健康、安全的数字生态。
第一节 建立健全数据要素市场规则
统筹数据开发利用、隐私保护和公共安全,加快建立数据资源产权、交易流通、跨境传输和安全保护等基础制度和标准规范。建立健全数据产权交易和行业自律机制,培育规范的数据交易平台和市场主体,发展数据资产评估、登记结算、交易撮合、争议仲裁等市场运营体系。加强涉及国家利益、商业秘密、个人隐私的数据保护,加快推进数据安全、个人信息保护等领域基础性立法,强化数据资源全生命周期安全保护。完善适用于大数据环境下的数据分类分级保护制度。加强数据安全评估,推动数据跨境安全有序流动。
第二节 营造规范有序的政策环境
构建与数字经济发展相适应的政策法规体系。健全共享经济、平台经济和新个体经济管理规范,清理不合理的行政许可、资质资格事项,支持平台企业创新发展、增强国际竞争力。依法依规加强互联网平台经济监管,明确平台企业定位和监管规则,完善垄断认定法律规范,打击垄断和不正当竞争行为。探索建立无人驾驶、在线医疗、金融科技、智能配送等监管框架,完善相关法律法规和伦理审查规则。健全数字经济统计监测体系。
第三节 加强网络安全保护
健全国家网络安全法律法规和制度标准,加强重要领域数据资源、重要网络和信息系统安全保障。建立健全关键信息基础设施保护体系,提升安全防护和维护政治安全能力。加强网络安全风险评估和审查。加强网络安全基础设施建设,强化跨领域网络安全信息共享和工作协同,提升网络安全威胁发现、监测预警、应急指挥、攻击溯源能力。加强网络安全关键技术研发,加快人工智能安全技术创新,提升网络安全产业综合竞争力。加强网络安全宣传教育和人才培养。
第四节 推动构建网络空间命运共同体
推进网络空间国际交流与合作,推动以联合国为主渠道、以联合国宪章为基本原则制定数字和网络空间国际规则。推动建立多边、民主、透明的全球互联网治理体系,建立更加公平合理的网络基础设施和资源治理机制。积极参与数据安全、数字货币、数字税等国际规则和数字技术标准制定。推动全球网络安全保障合作机制建设,构建保护数据要素、处置网络安全事件、打击网络犯罪的国际协调合作机制。向欠发达国家提供技术、设备、服务等数字援助,使各国共享数字时代红利。积极推进网络文化交流互鉴。

第六篇 全面深化改革 构建高水平社会主义市场经济体制
坚持和完善社会主义基本经济制度,充分发挥市场在资源配置中的决定性作用,更好发挥政府作用,推动有效市场和有为政府更好结合。
第十九章 激发各类市场主体活力
毫不动摇巩固和发展公有制经济,毫不动摇鼓励、支持、引导非公有制经济发展,培育更有活力、创造力和竞争力的市场主体。
第一节 加快国有经济布局优化和结构调整
围绕服务国家战略,坚持有进有退、有所为有所不为,加快国有经济布局优化、结构调整和战略性重组,增强国有经济竞争力、创新力、控制力、影响力、抗风险能力,做强做优做大国有资本和国有企业。发挥国有经济战略支撑作用,推动国有经济进一步聚焦战略安全、产业引领、国计民生、公共服务等功能,调整盘活存量资产,优化增量资本配置,向关系国家安全、国民经济命脉的重要行业集中,向提供公共服务、应急能力建设和公益性等关系国计民生的重要行业集中,向前瞻性战略性新兴产业集中。对充分竞争领域的国有经济,强化资本收益目标和财务硬约束,增强流动性,完善国有资本优化配置机制。建立布局结构调整长效机制,动态发布国有经济布局优化和结构调整指引。
第二节 推动国有企业完善中国特色现代企业制度
坚持党对国有企业的全面领导,促进加强党的领导和完善公司治理相统一,加快建立权责法定、权责透明、协调运转、有效制衡的公司治理机制。加强董事会建设,落实董事会职权,使董事会成为企业经营决策主体。按照完善治理、强化激励、突出主业、提高效率的要求,深化国有企业混合所有制改革,深度转换经营机制,对混合所有制企业探索实行有别于国有独资、全资公司的治理机制和监管制度。推行经理层成员任期制和契约化管理,完善市场化薪酬分配机制,灵活开展多种形式的中长期激励。
第三节 健全管资本为主的国有资产监管体制
坚持授权与监管相结合、放活与管好相统一,大力推进国资监管理念、重点、方式等多方位转变。优化管资本方式,全面实行清单管理,深入开展分类授权放权,注重通过法人治理结构履职,加强事中事后监管。深化国有资本投资、运营公司改革,科学合理界定政府及国资监管机构,国有资本投资、运营公司和所持股企业的权利边界。健全协同高效的监督机制,严格责任追究,切实防止国有资产流失。加快推进经营性国有资产集中统一监管。
第四节 优化民营企业发展环境
健全支持民营企业发展的法治环境、政策环境和市场环境,依法平等保护民营企业产权和企业家权益。保障民营企业依法平等使用资源要素、公开公平公正参与竞争、同等受到法律保护。进一步放宽民营企业市场准入,破除招投标等领域各种壁垒。创新金融支持民营企业政策工具,健全融资增信支持体系,对民营企业信用评级、发债一视同仁,降低综合融资成本。完善促进中小微企业和个体工商户发展的政策体系,加大税费优惠和信贷支持力度。构建亲清政商关系,建立规范化政企沟通渠道。健全防范和化解拖欠中小企业账款长效机制。
第五节 促进民营企业高质量发展
鼓励民营企业改革创新,提升经营能力和管理水平。引导有条件的民营企业建立现代企业制度。支持民营企业开展基础研究和科技创新、参与关键核心技术研发和国家重大科技项目攻关。完善民营企业参与国家重大战略实施机制。推动民营企业守法合规经营,鼓励民营企业积极履行社会责任、参与社会公益和慈善事业。弘扬企业家精神,实施年轻一代民营企业家健康成长促进计划。
第二十章 建设高标准市场体系
实施高标准市场体系建设行动,健全市场体系基础制度,坚持平等准入、公正监管、开放有序、诚信守法,形成高效规范、公平竞争的国内统一市场。
第一节 全面完善产权制度
健全归属清晰、权责明确、保护严格、流转顺畅的现代产权制度。实施民法典,制修订物权、债权、股权等产权法律法规,明晰产权归属、完善产权权能。健全以公平为原则的产权保护制度,依法平等保护国有、民营、外资等各种所有制企业产权。健全产权执法司法保护制度,完善涉企产权案件申诉、复核、重审等保护机制,推动涉企冤错案件依法甄别纠正常态化机制化,畅通涉政府产权纠纷反映和处理渠道。加强数据、知识、环境等领域产权制度建设,健全自然资源资产产权制度和法律法规。
第二节 推进要素市场化配置改革
建立健全城乡统一的建设用地市场,统筹推进农村土地征收、集体经营性建设用地入市、宅基地制度改革。改革土地计划管理方式,赋予省级政府更大用地自主权,探索建立全国性的建设用地、补充耕地指标跨区域交易机制。建立不同产业用地类型合理转换机制,增加混合产业用地供给。健全统一规范的人力资源市场体系,破除劳动力和人才在城乡、区域和不同所有制单位间的流动障碍,减少人事档案管理中的不合理限制。发展技术和数据要素市场。健全要素市场运行机制,完善交易规则和服务体系。深化公共资源交易平台整合共享。
第三节 强化竞争政策基础地位
坚持鼓励竞争、反对垄断,完善竞争政策框架,构建覆盖事前、事中、事后全环节的竞争政策实施机制。统筹做好增量审查与存量清理,强化公平竞争审查制度的刚性约束,完善公平竞争审查细则,持续清理废除妨碍全国统一市场和公平竞争的规定及做法。完善市场竞争状况评估制度,建立投诉举报和处理回应机制。加大反垄断和反不正当竞争执法司法力度,防止资本无序扩张。推进能源、铁路、电信、公用事业等行业竞争性环节市场化改革,放开竞争性业务准入,进一步引入市场竞争机制,加强对自然垄断业务的监管。
第四节 健全社会信用体系
建立健全信用法律法规和标准体系,制定公共信用信息目录和失信惩戒措施清单,完善失信主体信用修复机制。推广信用承诺制度。加强信用信息归集、共享、公开和应用,推广惠民便企信用产品与服务。建立公共信用信息和金融信息的共享整合机制。培育具有国际竞争力的企业征信机构和信用评级机构,加强征信监管,推动信用服务市场健康发展。加强信用信息安全管理,保障信用主体合法权益。建立健全政府失信责任追究制度。
第二十一章 建立现代财税金融体制
更好发挥财政在国家治理中的基础和重要支柱作用,增强金融服务实体经济能力,健全符合高质量发展要求的财税金融制度。
第一节 加快建立现代财政制度
深化预算管理制度改革,强化对预算编制的宏观指导和审查监督。加强财政资源统筹,推进财政支出标准化,强化预算约束和绩效管理。完善跨年度预算平衡机制,加强中期财政规划管理,增强国家重大战略任务财力保障。建立权责清晰、财力协调、区域均衡的中央和地方财政关系,适当加强中央在知识产权保护、养老保险、跨区域生态环境保护等方面事权,减少并规范中央和地方共同事权。健全省以下财政体制,增强基层公共服务保障能力。完善财政转移支付制度,优化转移支付结构,规范转移支付项目。完善权责发生制政府综合财务报告制度。建立健全规范的政府举债融资机制。
第二节 完善现代税收制度
优化税制结构,健全直接税体系,适当提高直接税比重。完善个人所得税制度,推进扩大综合征收范围,优化税率结构。聚焦支持稳定制造业、巩固产业链供应链,进一步优化增值税制度。调整优化消费税征收范围和税率,推进征收环节后移并稳步下划地方。规范完善税收优惠。推进房地产税立法,健全地方税体系,逐步扩大地方税政管理权。深化税收征管制度改革,建设智慧税务,推动税收征管现代化。
第三节 深化金融供给侧结构性改革
健全具有高度适应性、竞争力、普惠性的现代金融体系,构建金融有效支持实体经济的体制机制。建设现代中央银行制度,完善货币供应调控机制。稳妥推进数字货币研发。健全市场化利率形成和传导机制,完善央行政策利率体系,更好发挥贷款市场报价利率基准作用。优化金融体系结构,深化国有商业银行改革,加快完善中小银行和农村信用社治理结构,规范发展非银行金融机构,增强金融普惠性。改革优化政策性金融,强化服务国家战略和规划能力。深化保险公司改革,提高商业保险保障能力。健全金融机构公司治理,强化股东股权和关联交易监管。完善资本市场基础制度,健全多层次资本市场体系,大力发展机构投资者,提高直接融资特别是股权融资比重。全面实行股票发行注册制,建立常态化退市机制,提高上市公司质量。深化新三板改革。完善市场化债券发行机制,稳步扩大债券市场规模,丰富债券品种,发行长期国债和基础设施长期债券。完善投资者保护制度和存款保险制度。完善现代金融监管体系,补齐监管制度短板,在审慎监管前提下有序推进金融创新,健全风险全覆盖监管框架,提高金融监管透明度和法治化水平。稳妥发展金融科技,加快金融机构数字化转型。强化监管科技运用和金融创新风险评估,探索建立创新产品纠偏和暂停机制。
第二十二章 提升政府经济治理能力
加快转变政府职能,建设职责明确、依法行政的政府治理体系,创新和完善宏观调控,提高政府治理效能。
第一节 完善宏观经济治理
健全以国家发展规划为战略导向,以财政政策和货币政策为主要手段,就业、产业、投资、消费、环保、区域等政策紧密配合,目标优化、分工合理、高效协同的宏观经济治理体系。增强国家发展规划对公共预算、国土开发、资源配置等政策的宏观引导、统筹协调功能,健全宏观政策制定和执行机制,重视预期管理和引导,合理把握经济增长、就业、价格、国际收支等调控目标,在区间调控基础上加强定向调控、相机调控和精准调控。完善宏观调控政策体系,搞好跨周期政策设计,提高逆周期调节能力,促进经济总量平衡、结构优化、内外均衡。加强宏观经济治理数据库等建设,提升大数据等现代技术手段辅助治理能力,推进统计现代化改革。健全宏观经济政策评估评价制度和重大风险识别预警机制,畅通政策制定参与渠道,提高决策科学化、民主化、法治化水平。
第二节 构建一流营商环境
深化简政放权、放管结合、优化服务改革,全面实行政府权责清单制度,持续优化市场化法治化国际化营商环境。实施全国统一的市场准入负面清单制度,破除清单之外隐性准入壁垒,以服务业为重点进一步放宽准入限制。精简行政许可事项,减少归并资质资格许可,取消不必要的备案登记和年检认定,规范涉企检查。全面推行“证照分离”、“照后减证”改革,全面开展工程建设项目审批制度改革。改革生产许可制度,简化工业产品审批程序,实施涉企经营许可事项清单管理。建立便利、高效、有序的市场主体退出制度,简化普通注销程序,建立健全企业破产和自然人破产制度。创新政务服务方式,推进审批服务便民化。深化国际贸易“单一窗口”建设。完善营商环境评价体系。
第三节 推进监管能力现代化
健全以“双随机、一公开”监管和“互联网+监管”为基本手段、以重点监管为补充、以信用监管为基础的新型监管机制,推进线上线下一体化监管。严格市场监管、质量监管、安全监管,加强对食品药品、特种设备和网络交易、旅游、广告、中介、物业等的监管,强化要素市场交易监管,对新产业新业态实施包容审慎监管。深化市场监管综合行政执法改革,完善跨领域跨部门联动执法、协同监管机制。深化行业协会、商会和中介机构改革。加强社会公众、新闻媒体监督。
第七篇 坚持农业农村优先发展 全面推进乡村振兴
走中国特色社会主义乡村振兴道路,全面实施乡村振兴战略,强化以工补农、以城带乡,推动形成工农互促、城乡互补、协调发展、共同繁荣的新型工农城乡关系,加快农业农村现代化。
第二十三章 提高农业质量效益和竞争力
持续强化农业基础地位,深化农业供给侧结构性改革,强化质量导向,推动乡村产业振兴。
第一节 增强农业综合生产能力
夯实粮食生产能力基础,保障粮、棉、油、糖、肉、奶等重要农产品供给安全。坚持最严格的耕地保护制度,强化耕地数量保护和质量提升,严守18亿亩耕地红线,遏制耕地“非农化”、防止“非粮化”,规范耕地占补平衡,严禁占优补劣、占水田补旱地。以粮食生产功能区和重要农产品生产保护区为重点,建设国家粮食安全产业带,实施高标准农田建设工程,建成10.75亿亩集中连片高标准农田。实施黑土地保护工程,加强东北黑土地保护和地力恢复。推进大中型灌区节水改造和精细化管理,建设节水灌溉骨干工程,同步推进水价综合改革。加强大中型、智能化、复合型农业机械研发应用,农作物耕种收综合机械化率提高到75%。加强种质资源保护利用和种子库建设,确保种源安全。加强农业良种技术攻关,有序推进生物育种产业化应用,培育具有国际竞争力的种业龙头企业。完善农业科技创新体系,创新农技推广服务方式,建设智慧农业。加强动物防疫和农作物病虫害防治,强化农业气象服务。

第二节 深化农业结构调整
优化农业生产布局,建设优势农产品产业带和特色农产品优势区。推进粮经饲统筹、农林牧渔协调,优化种植业结构,大力发展现代畜牧业,促进水产生态健康养殖。积极发展设施农业,因地制宜发展林果业。深入推进优质粮食工程。推进农业绿色转型,加强产地环境保护治理,发展节水农业和旱作农业,深入实施农药化肥减量行动,治理农膜污染,提升农膜回收利用率,推进秸秆综合利用和畜禽粪污资源化利用。完善绿色农业标准体系,加强绿色食品、有机农产品和地理标志农产品认证管理。强化全过程农产品质量安全监管,健全追溯体系。建设现代农业产业园区和农业现代化示范区。
第三节 丰富乡村经济业态
发展县域经济,推进农村一二三产业融合发展,延长农业产业链条,发展各具特色的现代乡村富民产业。推动种养加结合和产业链再造,提高农产品加工业和农业生产性服务业发展水平,壮大休闲农业、乡村旅游、民宿经济等特色产业。加强农产品仓储保鲜和冷链物流设施建设,健全农村产权交易、商贸流通、检验检测认证等平台和智能标准厂房等设施,引导农村二三产业集聚发展。完善利益联结机制,通过“资源变资产、资金变股金、农民变股东”,让农民更多分享产业增值收益。
第二十四章 实施乡村建设行动
把乡村建设摆在社会主义现代化建设的重要位置,优化生产生活生态空间,持续改善村容村貌和人居环境,建设美丽宜居乡村。
第一节 强化乡村建设的规划引领
统筹县域城镇和村庄规划建设,通盘考虑土地利用、产业发展、居民点建设、人居环境整治、生态保护、防灾减灾和历史文化传承。科学编制县域村庄布局规划,因地制宜、分类推进村庄建设,规范开展全域土地综合整治,保护传统村落、民族村寨和乡村风貌,严禁随意撤并村庄搞大社区、违背农民意愿大拆大建。优化布局乡村生活空间,严格保护农业生产空间和乡村生态空间,科学划定养殖业适养、限养、禁养区域。鼓励有条件地区编制实用性村庄规划。
第二节 提升乡村基础设施和公共服务水平
以县域为基本单元推进城乡融合发展,强化县城综合服务能力和乡镇服务农民功能。健全城乡基础设施统一规划、统一建设、统一管护机制,推动市政公用设施向郊区乡村和规模较大中心镇延伸,完善乡村水、电、路、气、邮政通信、广播电视、物流等基础设施,提升农房建设质量。推进城乡基本公共服务标准统一、制度并轨,增加农村教育、医疗、养老、文化等服务供给,推进县域内教师医生交流轮岗,鼓励社会力量兴办农村公益事业。提高农民科技文化素质,推动乡村人才振兴。
第三节 改善农村人居环境
开展农村人居环境整治提升行动,稳步解决“垃圾围村”和乡村黑臭水体等突出环境问题。推进农村生活垃圾就地分类和资源化利用,以乡镇政府驻地和中心村为重点梯次推进农村生活污水治理。支持因地制宜推进农村厕所革命。推进农村水系综合整治。深入开展村庄清洁和绿化行动,实现村庄公共空间及庭院房屋、村庄周边干净整洁。

第二十五章 健全城乡融合发展体制机制
建立健全城乡要素平等交换、双向流动政策体系,促进要素更多向乡村流动,增强农业农村发展活力。
第一节 深化农业农村改革
巩固完善农村基本经营制度,落实第二轮土地承包到期后再延长30年政策,完善农村承包地所有权、承包权、经营权分置制度,进一步放活经营权。发展多种形式适度规模经营,加快培育家庭农场、农民合作社等新型农业经营主体,健全农业专业化社会化服务体系,实现小农户和现代农业有机衔接。深化农村宅基地制度改革试点,加快房地一体的宅基地确权颁证,探索宅基地所有权、资格权、使用权分置实现形式。积极探索实施农村集体经营性建设用地入市制度。允许农村集体在农民自愿前提下,依法把有偿收回的闲置宅基地、废弃的集体公益性建设用地转变为集体经营性建设用地入市。建立土地征收公共利益认定机制,缩小土地征收范围。深化农村集体产权制度改革,完善产权权能,将经营性资产量化到集体经济组织成员,发展壮大新型农村集体经济。切实减轻村级组织负担。发挥国家城乡融合发展试验区、农村改革试验区示范带动作用。
第二节 加强农业农村发展要素保障
健全农业农村投入保障制度,加大中央财政转移支付、土地出让收入、地方政府债券支持农业农村力度。健全农业支持保护制度,完善粮食主产区利益补偿机制,构建新型农业补贴政策体系,完善粮食最低收购价政策。深化供销合作社改革。完善农村用地保障机制,保障设施农业和乡村产业发展合理用地需求。健全农村金融服务体系,完善金融支农激励机制,扩大农村资产抵押担保融资范围,发展农业保险。允许入乡就业创业人员在原籍地或就业创业地落户并享受相关权益,建立科研人员入乡兼职兼薪和离岗创业制度。
第二十六章 实现巩固拓展脱贫攻坚成果同乡村振兴有效衔接
建立完善农村低收入人口和欠发达地区帮扶机制,保持主要帮扶政策和财政投入力度总体稳定,接续推进脱贫地区发展。
第一节 巩固提升脱贫攻坚成果
严格落实“摘帽不摘责任、摘帽不摘政策、摘帽不摘帮扶、摘帽不摘监管”要求,建立健全巩固拓展脱贫攻坚成果长效机制。健全防止返贫动态监测和精准帮扶机制,对易返贫致贫人口实施常态化监测,建立健全快速发现和响应机制,分层分类及时纳入帮扶政策范围。完善农村社会保障和救助制度,健全农村低收入人口常态化帮扶机制。对脱贫地区继续实施城乡建设用地增减挂钩节余指标省内交易政策、调整完善跨省域交易政策。加强扶贫项目资金资产管理和监督,推动特色产业可持续发展。推广以工代赈方式,带动低收入人口就地就近就业。做好易地扶贫搬迁后续帮扶,加强大型搬迁安置区新型城镇化建设。
第二节 提升脱贫地区整体发展水平
实施脱贫地区特色种养业提升行动,广泛开展农产品产销对接活动,深化拓展消费帮扶。在西部地区脱贫县中集中支持一批乡村振兴重点帮扶县,从财政、金融、土地、人才、基础设施、公共服务等方面给予集中支持,增强其巩固脱贫成果及内生发展能力。坚持和完善东西部协作和对口支援、中央单位定点帮扶、社会力量参与帮扶等机制,调整优化东西部协作结对帮扶关系和帮扶方式,强化产业合作和劳务协作。
第八篇 完善新型城镇化战略 提升城镇化发展质量
坚持走中国特色新型城镇化道路,深入推进以人为核心的新型城镇化战略,以城市群、都市圈为依托促进大中小城市和小城镇协调联动、特色化发展,使更多人民群众享有更高品质的城市生活。
第二十七章 加快农业转移人口市民化
坚持存量优先、带动增量,统筹推进户籍制度改革和城镇基本公共服务常住人口全覆盖,健全农业转移人口市民化配套政策体系,加快推动农业转移人口全面融入城市。
第一节 深化户籍制度改革
放开放宽除个别超大城市外的落户限制,试行以经常居住地登记户口制度。全面取消城区常住人口300万以下的城市落户限制,确保外地与本地农业转移人口进城落户标准一视同仁。全面放宽城区常住人口300万至500万的Ⅰ型大城市落户条件。完善城区常住人口500万以上的超大特大城市积分落户政策,精简积分项目,确保社会保险缴纳年限和居住年限分数占主要比例,鼓励取消年度落户名额限制。健全以居住证为载体、与居住年限等条件相挂钩的基本公共服务提供机制,鼓励地方政府提供更多基本公共服务和办事便利,提高居住证持有人城镇义务教育、住房保障等服务的实际享有水平。
第二节 健全农业转移人口市民化机制
完善财政转移支付与农业转移人口市民化挂钩相关政策,提高均衡性转移支付分配中常住人口折算比例,中央财政市民化奖励资金分配主要依据跨省落户人口数量确定。建立财政性建设资金对吸纳落户较多城市的基础设施投资补助机制,加大中央预算内投资支持力度。调整城镇建设用地年度指标分配依据,建立同吸纳农业转移人口落户数量和提供保障性住房规模挂钩机制。根据人口流动实际调整人口流入流出地区教师、医生等编制定额和基本公共服务设施布局。依法保障进城落户农民农村土地承包权、宅基地使用权、集体收益分配权,建立农村产权流转市场体系,健全农户“三权”市场化退出机制和配套政策。
第二十八章 完善城镇化空间布局
发展壮大城市群和都市圈,分类引导大中小城市发展方向和建设重点,形成疏密有致、分工协作、功能完善的城镇化空间格局。
第一节 推动城市群一体化发展
以促进城市群发展为抓手,全面形成“两横三纵”城镇化战略格局。优化提升京津冀、长三角、珠三角、成渝、长江中游等城市群,发展壮大山东半岛、粤闽浙沿海、中原、关中平原、北部湾等城市群,培育发展哈长、辽中南、山西中部、黔中、滇中、呼包鄂榆、兰州—西宁、宁夏沿黄、天山北坡等城市群。建立健全城市群一体化协调发展机制和成本共担、利益共享机制,统筹推进基础设施协调布局、产业分工协作、公共服务共享、生态共建环境共治。优化城市群内部空间结构,构筑生态和安全屏障,形成多中心、多层级、多节点的网络型城市群。
第二节 建设现代化都市圈
依托辐射带动能力较强的中心城市,提高1小时通勤圈协同发展水平,培育发展一批同城化程度高的现代化都市圈。以城际铁路和市域(郊)铁路等轨道交通为骨干,打通各类“断头路”、“瓶颈路”,推动市内市外交通有效衔接和轨道交通“四网融合”,提高都市圈基础设施连接性贯通性。鼓励都市圈社保和落户积分互认、教育和医疗资源共享,推动科技创新券通兑通用、产业园区和科研平台合作共建。鼓励有条件的都市圈建立统一的规划委员会,实现规划统一编制、统一实施,探索推进土地、人口等统一管理。
第三节 优化提升超大特大城市中心城区功能
统筹兼顾经济、生活、生态、安全等多元需要,转变超大特大城市开发建设方式,加强超大特大城市治理中的风险防控,促进高质量、可持续发展。有序疏解中心城区一般性制造业、区域性物流基地、专业市场等功能和设施,以及过度集中的医疗和高等教育等公共服务资源,合理降低开发强度和人口密度。增强全球资源配置、科技创新策源、高端产业引领功能,率先形成以现代服务业为主体、先进制造业为支撑的产业结构,提升综合能级与国际竞争力。坚持产城融合,完善郊区新城功能,实现多中心、组团式发展。
第四节 完善大中城市宜居宜业功能
充分利用综合成本相对较低的优势,主动承接超大特大城市产业转移和功能疏解,夯实实体经济发展基础。立足特色资源和产业基础,确立制造业差异化定位,推动制造业规模化集群化发展,因地制宜建设先进制造业基地、商贸物流中心和区域专业服务中心。优化市政公用设施布局和功能,支持三级医院和高等院校在大中城市布局,增加文化体育资源供给,营造现代时尚的消费场景,提升城市生活品质。
第五节 推进以县城为重要载体的城镇化建设
加快县城补短板强弱项,推进公共服务、环境卫生、市政公用、产业配套等设施提级扩能,增强综合承载能力和治理能力。支持东部地区基础较好的县城建设,重点支持中西部和东北城镇化地区县城建设,合理支持农产品主产区、重点生态功能区县城建设。健全县城建设投融资机制,更好发挥财政性资金作用,引导金融资本和社会资本加大投入力度。稳步有序推动符合条件的县和镇区常住人口20万以上的特大镇设市。按照区位条件、资源禀赋和发展基础,因地制宜发展小城镇,促进特色小镇规范健康发展。

第二十九章 全面提升城市品质
加快转变城市发展方式,统筹城市规划建设管理,实施城市更新行动,推动城市空间结构优化和品质提升。
第一节 转变城市发展方式
按照资源环境承载能力合理确定城市规模和空间结构,统筹安排城市建设、产业发展、生态涵养、基础设施和公共服务。推行功能复合、立体开发、公交导向的集约紧凑型发展模式,统筹地上地下空间利用,增加绿化节点和公共开敞空间,新建住宅推广街区制。推行城市设计和风貌管控,落实适用、经济、绿色、美观的新时期建筑方针,加强新建高层建筑管控。加快推进城市更新,改造提升老旧小区、老旧厂区、老旧街区和城中村等存量片区功能,推进老旧楼宇改造,积极扩建新建停车场、充电桩。
第二节 推进新型城市建设
顺应城市发展新理念新趋势,开展城市现代化试点示范,建设宜居、创新、智慧、绿色、人文、韧性城市。提升城市智慧化水平,推行城市楼宇、公共空间、地下管网等“一张图”数字化管理和城市运行一网统管。科学规划布局城市绿环绿廊绿楔绿道,推进生态修复和功能完善工程,优先发展城市公共交通,建设自行车道、步行道等慢行网络,发展智能建造,推广绿色建材、装配式建筑和钢结构住宅,建设低碳城市。保护和延续城市文脉,杜绝大拆大建,让城市留下记忆、让居民记住乡愁。建设源头减排、蓄排结合、排涝除险、超标应急的城市防洪排涝体系,推动城市内涝治理取得明显成效。增强公共设施应对风暴、干旱和地质灾害的能力,完善公共设施和建筑应急避难功能。加强无障碍环境建设。拓展城市建设资金来源渠道,建立期限匹配、渠道多元、财务可持续的融资机制。
第三节 提高城市治理水平
坚持党建引领、重心下移、科技赋能,不断提升城市治理科学化精细化智能化水平,推进市域社会治理现代化。改革完善城市管理体制。推广“街乡吹哨、部门报到、接诉即办”等基层管理机制经验,推动资源、管理、服务向街道社区下沉,加快建设现代社区。运用数字技术推动城市管理手段、管理模式、管理理念创新,精准高效满足群众需求。加强物业服务监管,提高物业服务覆盖率、服务质量和标准化水平。
第四节 完善住房市场体系和住房保障体系
坚持房子是用来住的、不是用来炒的定位,加快建立多主体供给、多渠道保障、租购并举的住房制度,让全体人民住有所居、职住平衡。坚持因地制宜、多策并举,夯实城市政府主体责任,稳定地价、房价和预期。建立住房和土地联动机制,加强房地产金融调控,发挥住房税收调节作用,支持合理自住需求,遏制投资投机性需求。加快培育和发展住房租赁市场,有效盘活存量住房资源,有力有序扩大城市租赁住房供给,完善长租房政策,逐步使租购住房在享受公共服务上具有同等权利。加快住房租赁法规建设,加强租赁市场监管,保障承租人和出租人合法权益。有效增加保障性住房供给,完善住房保障基础性制度和支持政策。以人口流入多、房价高的城市为重点,扩大保障性租赁住房供给,着力解决困难群体和新市民住房问题。单列租赁住房用地计划,探索利用集体建设用地和企事业单位自有闲置土地建设租赁住房,支持将非住宅房屋改建为保障性租赁住房。完善土地出让收入分配机制,加大财税、金融支持力度。因地制宜发展共有产权住房。处理好基本保障和非基本保障的关系,完善住房保障方式,健全保障对象、准入门槛、退出管理等政策。改革完善住房公积金制度,健全缴存、使用、管理和运行机制。

第九篇 优化区域经济布局 促进区域协调发展
深入实施区域重大战略、区域协调发展战略、主体功能区战略,健全区域协调发展体制机制,构建高质量发展的区域经济布局和国土空间支撑体系。
第三十章 优化国土空间开发保护格局
立足资源环境承载能力,发挥各地区比较优势,促进各类要素合理流动和高效集聚,推动形成主体功能明显、优势互补、高质量发展的国土空间开发保护新格局。
第一节 完善和落实主体功能区制度
顺应空间结构变化趋势,优化重大基础设施、重大生产力和公共资源布局,分类提高城市化地区发展水平,推动农业生产向粮食生产功能区、重要农产品生产保护区和特色农产品优势区集聚,优化生态安全屏障体系,逐步形成城市化地区、农产品主产区、生态功能区三大空间格局。细化主体功能区划分,按照主体功能定位划分政策单元,对重点开发地区、生态脆弱地区、能源资源富集地区等制定差异化政策,分类精准施策。加强空间发展统筹协调,保障国家重大发展战略落地实施。
第二节 开拓高质量发展的重要动力源
以中心城市和城市群等经济发展优势区域为重点,增强经济和人口承载能力,带动全国经济效率整体提升。以京津冀、长三角、粤港澳大湾区为重点,提升创新策源能力和全球资源配置能力,加快打造引领高质量发展的第一梯队。在中西部有条件的地区,以中心城市为引领,提升城市群功能,加快工业化城镇化进程,形成高质量发展的重要区域。破除资源流动障碍,优化行政区划设置,提高中心城市综合承载能力和资源优化配置能力,强化对区域发展的辐射带动作用。
第三节 提升重要功能性区域的保障能力
以农产品主产区、重点生态功能区、能源资源富集地区和边境地区等承担战略功能的区域为支撑,切实维护国家粮食安全、生态安全、能源安全和边疆安全,与动力源地区共同打造高质量发展的动力系统。支持农产品主产区增强农业生产能力,支持生态功能区把发展重点放到保护生态环境、提供生态产品上,支持生态功能区人口逐步有序向城市化地区转移并定居落户。优化能源开发布局和运输格局,加强能源资源综合开发利用基地建设,提升国内能源供给保障水平。增强边疆地区发展能力,强化人口和经济支撑,促进民族团结和边疆稳定。健全公共资源配置机制,对重点生态功能区、农产品主产区、边境地区等提供有效转移支付。
第三十一章 深入实施区域重大战略
聚焦实现战略目标和提升引领带动能力,推动区域重大战略取得新的突破性进展,促进区域间融合互动、融通补充。
第一节 加快推动京津冀协同发展
紧抓疏解北京非首都功能“牛鼻子”,构建功能疏解政策体系,实施一批标志性疏解项目。高标准高质量建设雄安新区,加快启动区和起步区建设,推动管理体制创新。高质量建设北京城市副中心,促进与河北省三河、香河、大厂三县市一体化发展。推动天津滨海新区高质量发展,支持张家口首都水源涵养功能区和生态环境支撑区建设。提高北京科技创新中心基础研究和原始创新能力,发挥中关村国家自主创新示范区先行先试作用,推动京津冀产业链与创新链深度融合。基本建成轨道上的京津冀,提高机场群港口群协同水平。深化大气污染联防联控联治,强化华北地下水超采及地面沉降综合治理。

第二节 全面推动长江经济带发展
坚持生态优先、绿色发展和共抓大保护、不搞大开发,协同推动生态环境保护和经济发展,打造人与自然和谐共生的美丽中国样板。持续推进生态环境突出问题整改,推动长江全流域按单元精细化分区管控,实施城镇污水垃圾处理、工业污染治理、农业面源污染治理、船舶污染治理、尾矿库污染治理等工程。深入开展绿色发展示范,推进赤水河流域生态环境保护。实施长江十年禁渔。围绕建设长江大动脉,整体设计综合交通运输体系,疏解三峡枢纽瓶颈制约,加快沿江高铁和货运铁路建设。发挥产业协同联动整体优势,构建绿色产业体系。保护好长江文物和文化遗产。
第三节 积极稳妥推进粤港澳大湾区建设
加强粤港澳产学研协同发展,完善广深港、广珠澳科技创新走廊和深港河套、粤澳横琴科技创新极点“两廊两点”架构体系,推进综合性国家科学中心建设,便利创新要素跨境流动。加快城际铁路建设,统筹港口和机场功能布局,优化航运和航空资源配置。深化通关模式改革,促进人员、货物、车辆便捷高效流动。扩大内地与港澳专业资格互认范围,深入推进重点领域规则衔接、机制对接。便利港澳青年到大湾区内地城市就学就业创业,打造粤港澳青少年交流精品品牌。

第四节 提升长三角一体化发展水平
瞄准国际先进科创能力和产业体系,加快建设长三角G60科创走廊和沿沪宁产业创新带,提高长三角地区配置全球资源能力和辐射带动全国发展能力。加快基础设施互联互通,实现长三角地级及以上城市高铁全覆盖,推进港口群一体化治理。打造虹桥国际开放枢纽,强化上海自贸试验区临港新片区开放型经济集聚功能,深化沪苏浙皖自贸试验区联动发展。加快公共服务便利共享,优化优质教育和医疗卫生资源布局。推进生态环境共保联治,高水平建设长三角生态绿色一体化发展示范区。

第五节 扎实推进黄河流域生态保护和高质量发展
加大上游重点生态系统保护和修复力度,筑牢三江源“中华水塔”,提升甘南、若尔盖等区域水源涵养能力。创新中游黄土高原水土流失治理模式,积极开展小流域综合治理、旱作梯田和淤地坝建设。推动下游二级悬河治理和滩区综合治理,加强黄河三角洲湿地保护和修复。开展汾渭平原、河套灌区等农业面源污染治理,清理整顿黄河岸线内工业企业,加强沿黄河城镇污水处理设施及配套管网建设。实施深度节水控水行动,降低水资源开发利用强度。合理控制煤炭开发强度,推进能源资源一体化开发利用,加强矿山生态修复。优化中心城市和城市群发展格局,统筹沿黄河县城和乡村建设。实施黄河文化遗产系统保护工程,打造具有国际影响力的黄河文化旅游带。建设黄河流域生态保护和高质量发展先行区。
第三十二章 深入实施区域协调发展战略
深入推进西部大开发、东北全面振兴、中部地区崛起、东部率先发展,支持特殊类型地区加快发展,在发展中促进相对平衡。
第一节 推进西部大开发形成新格局
强化举措推进西部大开发,切实提高政策精准性和有效性。深入实施一批重大生态工程,开展重点区域综合治理。积极融入“一带一路”建设,强化开放大通道建设,构建内陆多层次开放平台。加大西部地区基础设施投入,支持发展特色优势产业,集中力量巩固脱贫攻坚成果,补齐教育、医疗卫生等民生领域短板。推进成渝地区双城经济圈建设,打造具有全国影响力的重要经济中心、科技创新中心、改革开放新高地、高品质生活宜居地,提升关中平原城市群建设水平,促进西北地区与西南地区合作互动。支持新疆建设国家“三基地一通道”,支持西藏打造面向南亚开放的重要通道。促进400毫米降水线西侧区域保护发展。
第二节 推动东北振兴取得新突破
从维护国家国防、粮食、生态、能源、产业安全的战略高度,加强政策统筹,实现重点突破。加快转变政府职能,深化国有企业改革攻坚,着力优化营商环境,大力发展民营经济。打造辽宁沿海经济带,建设长吉图开发开放先导区,提升哈尔滨对俄合作开放能级。加快发展现代农业,打造保障国家粮食安全的“压舱石”。加大生态资源保护力度,筑牢祖国北疆生态安全屏障。改造提升装备制造等传统优势产业,培育发展新兴产业,大力发展寒地冰雪、生态旅游等特色产业,打造具有国际影响力的冰雪旅游带,形成新的均衡发展产业结构和竞争优势。实施更具吸引力的人才集聚措施。深化与东部地区对口合作。
第三节 开创中部地区崛起新局面
着力打造重要先进制造业基地、提高关键领域自主创新能力、建设内陆地区开放高地、巩固生态绿色发展格局,推动中部地区加快崛起。做大做强先进制造业,在长江、京广、陇海、京九等沿线建设一批中高端产业集群,积极承接新兴产业布局和转移。推动长江中游城市群协同发展,加快武汉、长株潭都市圈建设,打造全国重要增长极。夯实粮食生产基础,不断提高农业综合效益和竞争力,加快发展现代农业。加强生态环境共保联治,着力构筑生态安全屏障。支持淮河、汉江生态经济带上下游合作联动发展。加快对外开放通道建设,高标准高水平建设内陆地区开放平台。提升公共服务保障特别是应对公共卫生等重大突发事件能力。
第四节 鼓励东部地区加快推进现代化
发挥创新要素集聚优势,加快在创新引领上实现突破,推动东部地区率先实现高质量发展。加快培育世界级先进制造业集群,引领新兴产业和现代服务业发展,提升要素产出效率,率先实现产业升级。更高层次参与国际经济合作和竞争,打造对外开放新优势,率先建立全方位开放型经济体系。支持深圳建设中国特色社会主义先行示范区、浦东打造社会主义现代化建设引领区、浙江高质量发展建设共同富裕示范区。深入推进山东新旧动能转换综合试验区建设。
第五节 支持特殊类型地区发展
统筹推进革命老区振兴,因地制宜发展特色产业,传承弘扬红色文化,支持赣闽粤原中央苏区高质量发展示范,推进陕甘宁、大别山、左右江、川陕、沂蒙等革命老区绿色创新发展。推进生态退化地区综合治理和生态脆弱地区保护修复,支持毕节试验区建设。推动资源型地区可持续发展示范区和转型创新试验区建设,实施采煤沉陷区综合治理和独立工矿区改造提升工程。推进老工业基地制造业竞争优势重构,建设产业转型升级示范区。改善国有林场林区基础设施。多措并举解决高海拔地区群众生产生活困难。推进兴边富民、稳边固边,大力改善边境地区生产生活条件,完善沿边城镇体系,支持边境口岸建设,加快抵边村镇和抵边通道建设。推动边境贸易创新发展。加大对重点边境地区发展精准支持力度。

第六节 健全区域协调发展体制机制
建立健全区域战略统筹、市场一体化发展、区域合作互助、区际利益补偿等机制,更好促进发达地区和欠发达地区、东中西部和东北地区共同发展。提升区域合作层次和水平,支持省际交界地区探索建立统一规划、统一管理、合作共建、利益共享的合作新机制。完善财政转移支付支持欠发达地区的机制,逐步实现基本公共服务均等化,引导人才向西部和艰苦边远地区流动。完善区域合作与利益调节机制,支持流域上下游、粮食主产区主销区、资源输出地输入地之间开展多种形式的利益补偿,鼓励探索共建园区、飞地经济等利益共享模式。聚焦铸牢中华民族共同体意识,加大对民族地区发展支持力度,全面深入持久开展民族团结进步宣传教育和创建,促进各民族交往交流交融。
第三十三章 积极拓展海洋经济发展空间
坚持陆海统筹、人海和谐、合作共赢,协同推进海洋生态保护、海洋经济发展和海洋权益维护,加快建设海洋强国。
第一节 建设现代海洋产业体系
围绕海洋工程、海洋资源、海洋环境等领域突破一批关键核心技术。培育壮大海洋工程装备、海洋生物医药产业,推进海水淡化和海洋能规模化利用,提高海洋文化旅游开发水平。优化近海绿色养殖布局,建设海洋牧场,发展可持续远洋渔业。建设一批高质量海洋经济发展示范区和特色化海洋产业集群,全面提高北部、东部、南部三大海洋经济圈发展水平。以沿海经济带为支撑,深化与周边国家涉海合作。
第二节 打造可持续海洋生态环境
探索建立沿海、流域、海域协同一体的综合治理体系。严格围填海管控,加强海岸带综合管理与滨海湿地保护。拓展入海污染物排放总量控制范围,保障入海河流断面水质。加快推进重点海域综合治理,构建流域—河口—近岸海域污染防治联动机制,推进美丽海湾保护与建设。防范海上溢油、危险化学品泄露等重大环境风险,提升应对海洋自然灾害和突发环境事件能力。完善海岸线保护、海域和无居民海岛有偿使用制度,探索海岸建筑退缩线制度和海洋生态环境损害赔偿制度,自然岸线保有率不低于35%。
第三节 深度参与全球海洋治理
积极发展蓝色伙伴关系,深度参与国际海洋治理机制和相关规则制定与实施,推动建设公正合理的国际海洋秩序,推动构建海洋命运共同体。深化与沿海国家在海洋环境监测和保护、科学研究和海上搜救等领域务实合作,加强深海战略性资源和生物多样性调查评价。参与北极务实合作,建设“冰上丝绸之路”。提高参与南极保护和利用能力。加强形势研判、风险防范和法理斗争,加强海事司法建设,坚决维护国家海洋权益。有序推进海洋基本法立法。
第十篇 发展社会主义先进文化 提升国家文化软实力
坚持马克思主义在意识形态领域的指导地位,坚定文化自信,坚持以社会主义核心价值观引领文化建设,围绕举旗帜、聚民心、育新人、兴文化、展形象的使命任务,促进满足人民文化需求和增强人民精神力量相统一,推进社会主义文化强国建设。
第三十四章 提高社会文明程度
加强社会主义精神文明建设,培育和践行社会主义核心价值观,推动形成适应新时代要求的思想观念、精神面貌、文明风尚、行为规范。
第一节 推动理想信念教育常态化制度化
深入开展习近平新时代中国特色社会主义思想学习教育,健全用党的创新理论武装全党、教育人民的工作体系。建立健全“不忘初心、牢记使命”的制度和长效机制,加强和改进思想政治工作,持续开展中国特色社会主义和中国梦宣传教育,加强党史、新中国史、改革开放史、社会主义发展史教育,加强爱国主义、集体主义、社会主义教育,加强革命文化研究阐释和宣传教育,弘扬党和人民在各个历史时期奋斗中形成的伟大精神。完善弘扬社会主义核心价值观的法律政策体系,把社会主义核心价值观要求融入法治建设和社会治理,体现到国民教育、精神文明创建、文化产品创作生产全过程。完善青少年理想信念教育齐抓共管机制。
第二节 发展中国特色哲学社会科学
加强对习近平新时代中国特色社会主义思想的整体性系统性研究、出版传播、宣传阐释,推进马克思主义中国化、时代化、大众化。深入实施马克思主义理论研究和建设工程,推进习近平新时代中国特色社会主义思想研究中心(院)、中国特色社会主义理论体系研究中心等建设,建好用好“学习强国”等学习平台。构建中国特色哲学社会科学学科体系、学术体系和话语体系,深入实施哲学社会科学创新工程,加强中国特色新型智库建设。
第三节 传承弘扬中华优秀传统文化
深入实施中华优秀传统文化传承发展工程,强化重要文化和自然遗产、非物质文化遗产系统性保护,推动中华优秀传统文化创造性转化、创新性发展。加强文物科技创新,实施中华文明探源和考古中国工程,开展中华文化资源普查,加强文物和古籍保护研究利用,推进革命文物和红色遗址保护,完善流失文物追索返还制度。建设长城、大运河、长征、黄河等国家文化公园,加强世界文化遗产、文物保护单位、考古遗址公园、历史文化名城名镇名村保护。健全非物质文化遗产保护传承体系,加强各民族优秀传统手工艺保护和传承。
第四节 持续提升公民文明素养
推进公民道德建设,大力开展社会公德、职业道德、家庭美德、个人品德建设。开展国家勋章、国家荣誉称号获得者和时代楷模、道德模范、最美人物、身边好人的宣传学习。实施文明创建工程,拓展新时代文明实践中心建设,科学规范做好文明城市、文明村镇、文明单位、文明校园、文明家庭评选表彰,深化未成年人思想道德建设。完善市民公约、乡规民约、学生守则、团体章程等社会规范,建立惩戒失德行为机制。弘扬诚信文化,建设诚信社会。广泛开展志愿服务关爱行动。提倡艰苦奋斗、勤俭节约,开展以劳动创造幸福为主题的宣传教育。加强网络文明建设,发展积极健康的网络文化。
第三十五章 提升公共文化服务水平
坚持为人民服务、为社会主义服务的方向,坚持百花齐放、百家争鸣的方针,加强公共文化服务体系建设和体制机制创新,强化中华文化传播推广和文明交流互鉴,更好保障人民文化权益。
第一节 加强优秀文化作品创作生产传播
把提高质量作为文艺作品的生命线,提高文艺原创能力。实施文艺作品质量提升工程,健全重大现实、重大革命、重大历史题材创作规划组织机制,加强农村、少儿等题材创作,不断推出反映时代新气象、讴歌人民新创造的文艺精品。建立健全文化产品创作生产、传播引导、宣传推广的激励机制和评价体系,推动形成健康清朗的文艺生态。加强文化队伍建设,培养造就高水平创作人才和德艺双馨的名家大师。
第二节 完善公共文化服务体系
优化城乡文化资源配置,推进城乡公共文化服务体系一体建设。创新实施文化惠民工程,提升基层综合性文化服务中心功能,广泛开展群众性文化活动。推进公共图书馆、文化馆、美术馆、博物馆等公共文化场馆免费开放和数字化发展。推进媒体深度融合,做强新型主流媒体。完善应急广播体系,实施智慧广电固边工程和乡村工程。发展档案事业。深入推进全民阅读,建设“书香中国”,推动农村电影放映优化升级。创新公共文化服务运行机制,鼓励社会力量参与公共文化服务供给和设施建设运营。
第三节 提升中华文化影响力
加强对外文化交流和多层次文明对话,创新推进国际传播,利用网上网下,讲好中国故事,传播好中国声音,促进民心相通。开展“感知中国”、“走读中国”、“视听中国”活动,办好中国文化年(节)、旅游年(节)。建设中文传播平台,构建中国语言文化全球传播体系和国际中文教育标准体系。
第三十六章 健全现代文化产业体系
坚持把社会效益放在首位、社会效益和经济效益相统一,健全现代文化产业体系和市场体系。
第一节 扩大优质文化产品供给
实施文化产业数字化战略,加快发展新型文化企业、文化业态、文化消费模式,壮大数字创意、网络视听、数字出版、数字娱乐、线上演播等产业。加快提升超高清电视节目制播能力,推进电视频道高清化改造,推进沉浸式视频、云转播等应用。实施文化品牌战略,打造一批有影响力、代表性的文化品牌。培育骨干文化企业,规范发展文化产业园区,推动区域文化产业带建设。积极发展对外文化贸易,开拓海外文化市场,鼓励优秀传统文化产品和影视剧、游戏等数字文化产品“走出去”,加强国家文化出口基地建设。
第二节 推动文化和旅游融合发展
坚持以文塑旅、以旅彰文,打造独具魅力的中华文化旅游体验。深入发展大众旅游、智慧旅游,创新旅游产品体系,改善旅游消费体验。加强区域旅游品牌和服务整合,建设一批富有文化底蕴的世界级旅游景区和度假区,打造一批文化特色鲜明的国家级旅游休闲城市和街区。推进红色旅游、文化遗产旅游、旅游演艺等创新发展,提升度假休闲、乡村旅游等服务品质,完善邮轮游艇、低空旅游等发展政策。健全旅游基础设施和集散体系,推进旅游厕所革命,强化智慧景区建设。建立旅游服务质量评价体系,规范在线旅游经营服务。
第三节 深化文化体制改革
完善文化管理体制和生产经营机制,提升文化治理效能。完善国有文化资产管理体制机制,深化公益性文化事业单位改革,推进公共文化机构法人治理结构改革。深化国有文化企业分类改革,推进国有文艺院团改革和院线制改革。完善文化市场综合执法体制,制定未成年人网络保护、信息网络传播视听等领域法律法规。

第十一篇 推动绿色发展 促进人与自然和谐共生
坚持绿水青山就是金山银山理念,坚持尊重自然、顺应自然、保护自然,坚持节约优先、保护优先、自然恢复为主,实施可持续发展战略,完善生态文明领域统筹协调机制,构建生态文明体系,推动经济社会发展全面绿色转型,建设美丽中国。
第三十七章 提升生态系统质量和稳定性
坚持山水林田湖草系统治理,着力提高生态系统自我修复能力和稳定性,守住自然生态安全边界,促进自然生态系统质量整体改善。
第一节 完善生态安全屏障体系
强化国土空间规划和用途管控,划定落实生态保护红线、永久基本农田、城镇开发边界以及各类海域保护线。以国家重点生态功能区、生态保护红线、国家级自然保护地等为重点,实施重要生态系统保护和修复重大工程,加快推进青藏高原生态屏障区、黄河重点生态区、长江重点生态区和东北森林带、北方防沙带、南方丘陵山地带、海岸带等生态屏障建设。加强长江、黄河等大江大河和重要湖泊湿地生态保护治理,加强重要生态廊道建设和保护。全面加强天然林和湿地保护,湿地保护率提高到55%。科学推进水土流失和荒漠化、石漠化综合治理,开展大规模国土绿化行动,推行林长制。科学开展人工影响天气活动。推行草原森林河流湖泊休养生息,健全耕地休耕轮作制度,巩固退耕还林还草、退田还湖还湿、退围还滩还海成果。

第二节 构建自然保护地体系
科学划定自然保护地保护范围及功能分区,加快整合归并优化各类保护地,构建以国家公园为主体、自然保护区为基础、各类自然公园为补充的自然保护地体系。严格管控自然保护地范围内非生态活动,稳妥推进核心区内居民、耕地、矿权有序退出。完善国家公园管理体制和运营机制,整合设立一批国家公园。实施生物多样性保护重大工程,构筑生物多样性保护网络,加强国家重点保护和珍稀濒危野生动植物及其栖息地的保护修复,加强外来物种管控。完善生态保护和修复用地用海等政策。完善自然保护地、生态保护红线监管制度,开展生态系统保护成效监测评估。
第三节 健全生态保护补偿机制
加大重点生态功能区、重要水系源头地区、自然保护地转移支付力度,鼓励受益地区和保护地区、流域上下游通过资金补偿、产业扶持等多种形式开展横向生态补偿。完善市场化多元化生态补偿,鼓励各类社会资本参与生态保护修复。完善森林、草原和湿地生态补偿制度。推动长江、黄河等重要流域建立全流域生态补偿机制。建立生态产品价值实现机制,在长江流域和三江源国家公园等开展试点。制定实施生态保护补偿条例。

第三十八章 持续改善环境质量
深入打好污染防治攻坚战,建立健全环境治理体系,推进精准、科学、依法、系统治污,协同推进减污降碳,不断改善空气、水环境质量,有效管控土壤污染风险。
第一节 深入开展污染防治行动
坚持源头防治、综合施策,强化多污染物协同控制和区域协同治理。加强城市大气质量达标管理,推进细颗粒物(PM2.5)和臭氧(O3)协同控制,地级及以上城市PM2.5浓度下降10%,有效遏制O3浓度增长趋势,基本消除重污染天气。持续改善京津冀及周边地区、汾渭平原、长三角地区空气质量,因地制宜推动北方地区清洁取暖、工业窑炉治理、非电行业超低排放改造,加快挥发性有机物排放综合整治,氮氧化物和挥发性有机物排放总量分别下降10%以上。完善水污染防治流域协同机制,加强重点流域、重点湖泊、城市水体和近岸海域综合治理,推进美丽河湖保护与建设,化学需氧量和氨氮排放总量分别下降8%,基本消除劣Ⅴ类国控断面和城市黑臭水体。开展城市饮用水水源地规范化建设,推进重点流域重污染企业搬迁改造。推进受污染耕地和建设用地管控修复,实施水土环境风险协同防控。加强塑料污染全链条防治。加强环境噪声污染治理。重视新污染物治理。
第二节 全面提升环境基础设施水平
构建集污水、垃圾、固废、危废、医废处理处置设施和监测监管能力于一体的环境基础设施体系,形成由城市向建制镇和乡村延伸覆盖的环境基础设施网络。推进城镇污水管网全覆盖,开展污水处理差别化精准提标,推广污泥集中焚烧无害化处理,城市污泥无害化处置率达到90%,地级及以上缺水城市污水资源化利用率超过25%。建设分类投放、分类收集、分类运输、分类处理的生活垃圾处理系统。以主要产业基地为重点布局危险废弃物集中利用处置设施。加快建设地级及以上城市医疗废弃物集中处理设施,健全县域医疗废弃物收集转运处置体系。
第三节 严密防控环境风险
建立健全重点风险源评估预警和应急处置机制。全面整治固体废物非法堆存,提升危险废弃物监管和风险防范能力。强化重点区域、重点行业重金属污染监控预警。健全有毒有害化学物质环境风险管理体制,完成重点地区危险化学品生产企业搬迁改造。严格核与辐射安全监管,推进放射性污染防治。建立生态环境突发事件后评估机制和公众健康影响评估制度。在高风险领域推行环境污染强制责任保险。
第四节 积极应对气候变化
落实2030年应对气候变化国家自主贡献目标,制定2030年前碳排放达峰行动方案。完善能源消费总量和强度双控制度,重点控制化石能源消费。实施以碳强度控制为主、碳排放总量控制为辅的制度,支持有条件的地方和重点行业、重点企业率先达到碳排放峰值。推动能源清洁低碳安全高效利用,深入推进工业、建筑、交通等领域低碳转型。加大甲烷、氢氟碳化物、全氟化碳等其他温室气体控制力度。提升生态系统碳汇能力。锚定努力争取2060年前实现碳中和,采取更加有力的政策和措施。加强全球气候变暖对我国承受力脆弱地区影响的观测和评估,提升城乡建设、农业生产、基础设施适应气候变化能力。加强青藏高原综合科学考察研究。坚持公平、共同但有区别的责任及各自能力原则,建设性参与和引领应对气候变化国际合作,推动落实联合国气候变化框架公约及其巴黎协定,积极开展气候变化南南合作。
第五节 健全现代环境治理体系
建立地上地下、陆海统筹的生态环境治理制度。全面实行排污许可制,实现所有固定污染源排污许可证核发,推动工业污染源限期达标排放,推进排污权、用能权、用水权、碳排放权市场化交易。完善环境保护、节能减排约束性指标管理。完善河湖管理保护机制,强化河长制、湖长制。加强领导干部自然资源资产离任审计。完善中央生态环境保护督察制度。完善省以下生态环境机构监测监察执法垂直管理制度,推进生态环境保护综合执法改革,完善生态环境公益诉讼制度。加大环保信息公开力度,加强企业环境治理责任制度建设,完善公众监督和举报反馈机制,引导社会组织和公众共同参与环境治理。
(注:PM2.5为PM右下角加2.5,O3为O右下角加3)
第三十九章 加快发展方式绿色转型
坚持生态优先、绿色发展,推进资源总量管理、科学配置、全面节约、循环利用,协同推进经济高质量发展和生态环境高水平保护。
第一节 全面提高资源利用效率
坚持节能优先方针,深化工业、建筑、交通等领域和公共机构节能,推动5G、大数据中心等新兴领域能效提升,强化重点用能单位节能管理,实施能量系统优化、节能技术改造等重点工程,加快能耗限额、产品设备能效强制性国家标准制修订。实施国家节水行动,建立水资源刚性约束制度,强化农业节水增效、工业节水减排和城镇节水降损,鼓励再生水利用,单位GDP用水量下降16%左右。加强土地节约集约利用,加大批而未供和闲置土地处置力度,盘活城镇低效用地,支持工矿废弃土地恢复利用,完善土地复合利用、立体开发支持政策,新增建设用地规模控制在2950万亩以内,推动单位GDP建设用地使用面积稳步下降。提高矿产资源开发保护水平,发展绿色矿业,建设绿色矿山。
第二节 构建资源循环利用体系
全面推行循环经济理念,构建多层次资源高效循环利用体系。深入推进园区循环化改造,补齐和延伸产业链,推进能源资源梯级利用、废物循环利用和污染物集中处置。加强大宗固体废弃物综合利用,规范发展再制造产业。加快发展种养有机结合的循环农业。加强废旧物品回收设施规划建设,完善城市废旧物品回收分拣体系。推行生产企业“逆向回收”等模式,建立健全线上线下融合、流向可控的资源回收体系。拓展生产者责任延伸制度覆盖范围。推进快递包装减量化、标准化、循环化。
第三节 大力发展绿色经济
坚决遏制高耗能、高排放项目盲目发展,推动绿色转型实现积极发展。壮大节能环保、清洁生产、清洁能源、生态环境、基础设施绿色升级、绿色服务等产业,推广合同能源管理、合同节水管理、环境污染第三方治理等服务模式。推动煤炭等化石能源清洁高效利用,推进钢铁、石化、建材等行业绿色化改造,加快大宗货物和中长途货物运输“公转铁”、“公转水”。推动城市公交和物流配送车辆电动化。构建市场导向的绿色技术创新体系,实施绿色技术创新攻关行动,开展重点行业和重点产品资源效率对标提升行动。建立统一的绿色产品标准、认证、标识体系,完善节能家电、高效照明产品、节水器具推广机制。深入开展绿色生活创建行动。
第四节 构建绿色发展政策体系
强化绿色发展的法律和政策保障。实施有利于节能环保和资源综合利用的税收政策。大力发展绿色金融。健全自然资源有偿使用制度,创新完善自然资源、污水垃圾处理、用水用能等领域价格形成机制。推进固定资产投资项目节能审查、节能监察、重点用能单位管理制度改革。完善能效、水效“领跑者”制度。强化高耗水行业用水定额管理。深化生态文明试验区建设。深入推进山西国家资源型经济转型综合配套改革试验区建设和能源革命综合改革试点。

第十二篇 实行高水平对外开放 开拓合作共赢新局面
坚持实施更大范围、更宽领域、更深层次对外开放,依托我国超大规模市场优势,促进国际合作,实现互利共赢,推动共建“一带一路”行稳致远,推动构建人类命运共同体。
第四十章 建设更高水平开放型经济新体制
全面提高对外开放水平,推进贸易和投资自由化便利化,持续深化商品和要素流动型开放,稳步拓展规则、规制、管理、标准等制度型开放。
第一节 加快推进制度型开放
构建与国际通行规则相衔接的制度体系和监管模式。健全外商投资准入前国民待遇加负面清单管理制度,进一步缩减外资准入负面清单,落实准入后国民待遇,促进内外资企业公平竞争。建立健全跨境服务贸易负面清单管理制度,健全技术贸易促进体系。稳妥推进银行、证券、保险、基金、期货等金融领域开放,深化境内外资本市场互联互通,健全合格境外投资者制度。稳慎推进人民币国际化,坚持市场驱动和企业自主选择,营造以人民币自由使用为基础的新型互利合作关系。完善出入境、海关、外汇、税收等环节管理服务。
第二节 提升对外开放平台功能
统筹推进各类开放平台建设,打造开放层次更高、营商环境更优、辐射作用更强的开放新高地。完善自由贸易试验区布局,赋予其更大改革自主权,深化首创性、集成化、差别化改革探索,积极复制推广制度创新成果。稳步推进海南自由贸易港建设,以货物贸易“零关税”、服务贸易“既准入又准营”为方向推进贸易自由化便利化,大幅放宽市场准入,全面推行“极简审批”投资制度,开展跨境证券投融资改革试点和数据跨境传输安全管理试点,实施更加开放的人才、出入境、运输等政策,制定出台海南自由贸易港法,初步建立中国特色自由贸易港政策和制度体系。创新提升国家级新区和开发区,促进综合保税区高水平开放,完善沿边重点开发开放试验区、边境经济合作区、跨境经济合作区功能,支持宁夏、贵州、江西建设内陆开放型经济试验区。
第三节 优化区域开放布局
鼓励各地立足比较优势扩大开放,强化区域间开放联动,构建陆海内外联动、东西双向互济的开放格局。巩固东部沿海地区和超大特大城市开放先导地位,率先推动全方位高水平开放。加快中西部和东北地区开放步伐,支持承接国内外产业转移,培育全球重要加工制造基地和新增长极,研究在内陆地区增设国家一类口岸,助推内陆地区成为开放前沿。推动沿边开发开放高质量发展,加快边境贸易创新发展,更好发挥重点口岸和边境城市内外联通作用。支持广西建设面向东盟的开放合作高地、云南建设面向南亚东南亚和环印度洋地区开放的辐射中心。
第四节 健全开放安全保障体系
构筑与更高水平开放相匹配的监管和风险防控体系。健全产业损害预警体系,丰富贸易调整援助、贸易救济等政策工具,妥善应对经贸摩擦。健全外商投资国家安全审查、反垄断审查和国家技术安全清单管理、不可靠实体清单等制度。建立重要资源和产品全球供应链风险预警系统,加强国际供应链保障合作。加强国际收支监测,保持国际收支基本平衡和外汇储备基本稳定。加强对外资产负债监测,建立健全全口径外债监管体系。完善境外投资分类分级监管体系。构建海外利益保护和风险预警防范体系。优化提升驻外外交机构基础设施保障能力,完善领事保护工作体制机制,维护海外中国公民、机构安全和正当权益。
第四十一章 推动共建“一带一路”高质量发展
坚持共商共建共享原则,秉持绿色、开放、廉洁理念,深化务实合作,加强安全保障,促进共同发展。
第一节 加强发展战略和政策对接
推进战略、规划、机制对接,加强政策、规则、标准联通。创新对接方式,推进已签文件落实见效,推动与更多国家商签投资保护协定、避免双重征税协定等,加强海关、税收、监管等合作,推动实施更高水平的通关一体化。拓展规则对接领域,加强融资、贸易、能源、数字信息、农业等领域规则对接合作。促进共建“一带一路”倡议同区域和国际发展议程有效对接、协同增效。
第二节 推进基础设施互联互通
推动陆海天网四位一体联通,以“六廊六路多国多港”为基本框架,构建以新亚欧大陆桥等经济走廊为引领,以中欧班列、陆海新通道等大通道和信息高速路为骨架,以铁路、港口、管网等为依托的互联互通网络,打造国际陆海贸易新通道。聚焦关键通道和关键城市,有序推动重大合作项目建设,将高质量、可持续、抗风险、价格合理、包容可及目标融入项目建设全过程。提高中欧班列开行质量,推动国际陆运贸易规则制定。扩大“丝路海运”品牌影响。推进福建、新疆建设“一带一路”核心区。推进“一带一路”空间信息走廊建设。建设“空中丝绸之路”。
第三节 深化经贸投资务实合作
推动与共建“一带一路”国家贸易投资合作优化升级,积极发展丝路电商。深化国际产能合作,拓展第三方市场合作,构筑互利共赢的产业链供应链合作体系,扩大双向贸易和投资。坚持以企业为主体、市场为导向,遵循国际惯例和债务可持续原则,健全多元化投融资体系。创新融资合作框架,发挥共建“一带一路”专项贷款、丝路基金等作用。建立健全“一带一路”金融合作网络,推动金融基础设施互联互通,支持多边和各国金融机构共同参与投融资。完善“一带一路”风险防控和安全保障体系,强化法律服务保障,有效防范化解各类风险。
第四节 架设文明互学互鉴桥梁
深化公共卫生、数字经济、绿色发展、科技教育、文化艺术等领域人文合作,加强议会、政党、民间组织往来,密切妇女、青年、残疾人等群体交流,形成多元互动的人文交流格局。推进实施共建“一带一路”科技创新行动计划,建设数字丝绸之路、创新丝绸之路。加强应对气候变化、海洋合作、野生动物保护、荒漠化防治等交流合作,推动建设绿色丝绸之路。积极与共建“一带一路”国家开展医疗卫生和传染病防控合作,建设健康丝绸之路。
第四十二章 积极参与全球治理体系改革和建设
高举和平、发展、合作、共赢旗帜,坚持独立自主的和平外交政策,推动构建新型国际关系,推动全球治理体系朝着更加公正合理的方向发展。
第一节 维护和完善多边经济治理机制
维护多边贸易体制,积极参与世界贸易组织改革,坚决维护发展中成员地位。推动二十国集团等发挥国际经济合作功能,建设性参与亚太经合组织、金砖国家等机制经济治理合作,提出更多中国倡议、中国方案。推动主要多边金融机构深化治理改革,支持亚洲基础设施投资银行和新开发银行更好发挥作用,提高参与国际金融治理能力。推动国际宏观经济政策沟通协调,搭建国际合作平台,共同维护全球产业链供应链稳定畅通、全球金融市场稳定,合力促进世界经济增长。推动新兴领域经济治理规则制定。
第二节 构建高标准自由贸易区网络
实施自由贸易区提升战略,构建面向全球的高标准自由贸易区网络。优化自由贸易区布局,推动区域全面经济伙伴关系协定实施,加快中日韩自由贸易协定谈判进程,稳步推进亚太自贸区建设。提升自由贸易区建设水平,积极考虑加入全面与进步跨太平洋伙伴关系协定,推动商签更多高标准自由贸易协定和区域贸易协定。
第三节 积极营造良好外部环境
积极发展全球伙伴关系,推进大国协调和合作,深化同周边国家关系,加强同发展中国家团结合作。坚持多边主义和共商共建共享原则,维护以联合国为核心的国际体系和以国际法为基础的国际秩序,共同应对全球性挑战。积极参与重大传染病防控国际合作,推动构建人类卫生健康共同体。深化对外援助体制机制改革,优化对外援助布局,向发展中国家特别是最不发达国家提供力所能及的帮助,加强医疗卫生、科技教育、绿色发展、减贫、人力资源开发、紧急人道主义等领域对外合作和援助。积极落实联合国2030年可持续发展议程。
第十三篇 提升国民素质 促进人的全面发展
把提升国民素质放在突出重要位置,构建高质量的教育体系和全方位全周期的健康体系,优化人口结构,拓展人口质量红利,提升人力资本水平和人的全面发展能力。
第四十三章 建设高质量教育体系
全面贯彻党的教育方针,坚持优先发展教育事业,坚持立德树人,增强学生文明素养、社会责任意识、实践本领,培养德智体美劳全面发展的社会主义建设者和接班人。
第一节 推进基本公共教育均等化
巩固义务教育基本均衡成果,完善办学标准,推动义务教育优质均衡发展和城乡一体化。加快城镇学校扩容增位,保障农业转移人口随迁子女平等享有基本公共教育服务。改善乡村小规模学校和乡镇寄宿制学校条件,加强乡村教师队伍建设,提高乡村教师素质能力,完善留守儿童关爱体系,巩固义务教育控辍保学成果。巩固提升高中阶段教育普及水平,鼓励高中阶段学校多样化发展,高中阶段教育毛入学率提高到92%以上。规范校外培训。完善普惠性学前教育和特殊教育、专门教育保障机制,学前教育毛入园率提高到90%以上。提高民族地区教育质量和水平,加大国家通用语言文字推广力度。
第二节 增强职业技术教育适应性
突出职业技术(技工)教育类型特色,深入推进改革创新,优化结构与布局,大力培养技术技能人才。完善职业技术教育国家标准,推行“学历证书+职业技能等级证书”制度。创新办学模式,深化产教融合、校企合作,鼓励企业举办高质量职业技术教育,探索中国特色学徒制。实施现代职业技术教育质量提升计划,建设一批高水平职业技术院校和专业,稳步发展职业本科教育。深化职普融通,实现职业技术教育与普通教育双向互认、纵向流动。
第三节 提高高等教育质量
推进高等教育分类管理和高等学校综合改革,构建更加多元的高等教育体系,高等教育毛入学率提高到60%。分类建设一流大学和一流学科,支持发展高水平研究型大学。建设高质量本科教育,推进部分普通本科高校向应用型转变。建立学科专业动态调整机制和特色发展引导机制,增强高校学科设置针对性,推进基础学科高层次人才培养模式改革,加快培养理工农医类专业紧缺人才。加强研究生培养管理,提升研究生教育质量,稳步扩大专业学位研究生规模。优化区域高等教育资源布局,推进中西部地区高等教育振兴。
第四节 建设高素质专业化教师队伍
建立高水平现代教师教育体系,加强师德师风建设,完善教师管理和发展政策体系,提升教师教书育人能力素质。重点建设一批师范教育基地,支持高水平综合大学开展教师教育,健全师范生公费教育制度,推进教育类研究生和公费师范生免试认定教师资格改革。支持高水平工科大学举办职业技术师范专业,建立高等学校、职业学校与行业企业联合培养“双师型”教师机制。深化中小学、幼儿园教师管理综合改革,统筹教师编制配置和跨区调整,推进义务教育教师“县管校聘”管理改革,适当提高中高级教师岗位比例。
第五节 深化教育改革
深化新时代教育评价改革,建立健全教育评价制度和机制,发展素质教育,更加注重学生爱国情怀、创新精神和健康人格培养。坚持教育公益性原则,加大教育经费投入,改革完善经费使用管理制度,提高经费使用效益。落实和扩大学校办学自主权,完善学校内部治理结构,有序引导社会参与学校治理。深化考试招生综合改革。支持和规范民办教育发展,开展高水平中外合作办学。发挥在线教育优势,完善终身学习体系,建设学习型社会。推进高水平大学开放教育资源,完善注册学习和弹性学习制度,畅通不同类型学习成果的互认和转换渠道。

第四十四章 全面推进健康中国建设
把保障人民健康放在优先发展的战略位置,坚持预防为主的方针,深入实施健康中国行动,完善国民健康促进政策,织牢国家公共卫生防护网,为人民提供全方位全生命期健康服务。
第一节 构建强大公共卫生体系
改革疾病预防控制体系,强化监测预警、风险评估、流行病学调查、检验检测、应急处置等职能。建立稳定的公共卫生事业投入机制,改善疾控基础条件,强化基层公共卫生体系。落实医疗机构公共卫生责任,创新医防协同机制。完善突发公共卫生事件监测预警处置机制,加强实验室检测网络建设,健全医疗救治、科技支撑、物资保障体系,提高应对突发公共卫生事件能力。建立分级分层分流的传染病救治网络,建立健全统一的国家公共卫生应急物资储备体系,大型公共建筑预设平疫结合改造接口。筑牢口岸防疫防线。加强公共卫生学院和人才队伍建设。完善公共卫生服务项目,扩大国家免疫规划,强化慢性病预防、早期筛查和综合干预。完善心理健康和精神卫生服务体系。
第二节 深化医药卫生体制改革
坚持基本医疗卫生事业公益属性,以提高医疗质量和效率为导向,以公立医疗机构为主体、非公立医疗机构为补充,扩大医疗服务资源供给。加强公立医院建设,加快建立现代医院管理制度,深入推进治理结构、人事薪酬、编制管理和绩效考核改革。加快优质医疗资源扩容和区域均衡布局,建设国家医学中心和区域医疗中心。加强基层医疗卫生队伍建设,以城市社区和农村基层、边境口岸城市、县级医院为重点,完善城乡医疗服务网络。加快建设分级诊疗体系,积极发展医疗联合体。加强预防、治疗、护理、康复有机衔接。推进国家组织药品和耗材集中带量采购使用改革,发展高端医疗设备。完善创新药物、疫苗、医疗器械等快速审评审批机制,加快临床急需和罕见病治疗药品、医疗器械审评审批,促进临床急需境外已上市新药和医疗器械尽快在境内上市。提升医护人员培养质量与规模,扩大儿科、全科等短缺医师规模,每千人口拥有注册护士数提高到3.8人。实施医师区域注册,推动医师多机构执业。稳步扩大城乡家庭医生签约服务覆盖范围,提高签约服务质量。支持社会办医,鼓励有经验的执业医师开办诊所。
第三节 健全全民医保制度
健全基本医疗保险稳定可持续筹资和待遇调整机制,完善医保缴费参保政策,实行医疗保障待遇清单制度。做实基本医疗保险市级统筹,推动省级统筹。完善基本医疗保险门诊共济保障机制,健全重大疾病医疗保险和救助制度。完善医保目录动态调整机制。推行以按病种付费为主的多元复合式医保支付方式。将符合条件的互联网医疗服务纳入医保支付范围,落实异地就医结算。扎实推进医保标准化、信息化建设,提升经办服务水平。健全医保基金监管机制。稳步建立长期护理保险制度。积极发展商业医疗保险。
第四节 推动中医药传承创新
坚持中西医并重和优势互补,大力发展中医药事业。健全中医药服务体系,发挥中医药在疾病预防、治疗、康复中的独特优势。加强中西医结合,促进少数民族医药发展。加强古典医籍精华的梳理和挖掘,建设中医药科技支撑平台,改革完善中药审评审批机制,促进中药新药研发保护和产业发展。强化中药质量监管,促进中药质量提升。强化中医药特色人才培养,加强中医药文化传承与创新发展,推动中医药走向世界。
第五节 建设体育强国
广泛开展全民健身运动,增强人民体质。推动健康关口前移,深化体教融合、体卫融合、体旅融合。完善全民健身公共服务体系,推进社会体育场地设施建设和学校场馆开放共享,提高健身步道等便民健身场所覆盖面,因地制宜发展体育公园,支持在不妨碍防洪安全前提下利用河滩地等建设公共体育设施。保障学校体育课和课外锻炼时间,以青少年为重点开展国民体质监测和干预。坚持文化教育和专业训练并重,加强竞技体育后备人才培养,提升重点项目竞技水平,巩固传统项目优势,探索中国特色足球篮球排球发展路径,持续推进冰雪运动发展,发展具有世界影响力的职业体育赛事。扩大体育消费,发展健身休闲、户外运动等体育产业。办好北京冬奥会、冬残奥会及杭州亚运会等。
第六节 深入开展爱国卫生运动
丰富爱国卫生工作内涵,促进全民养成文明健康生活方式。加强公共卫生环境基础设施建设,推进城乡环境卫生整治,强化病媒生物防制。深入推进卫生城镇创建。加强健康教育和健康知识普及,树立良好饮食风尚,制止餐饮浪费行为,开展控烟限酒行动,坚决革除滥食野生动物等陋习,推广分餐公筷、垃圾分类投放等生活习惯。

第四十五章 实施积极应对人口老龄化国家战略
制定人口长期发展战略,优化生育政策,以“一老一小”为重点完善人口服务体系,促进人口长期均衡发展。
第一节 推动实现适度生育水平
增强生育政策包容性,推动生育政策与经济社会政策配套衔接,减轻家庭生育、养育、教育负担,释放生育政策潜力。完善幼儿养育、青少年发展、老人赡养、病残照料等政策和产假制度,探索实施父母育儿假。改善优生优育全程服务,加强孕前孕产期健康服务,提高出生人口质量。建立健全计划生育特殊困难家庭全方位帮扶保障制度。改革完善人口统计和监测体系,密切监测生育形势。深化人口发展战略研究,健全人口与发展综合决策机制。
第二节 健全婴幼儿发展政策
发展普惠托育服务体系,健全支持婴幼儿照护服务和早期发展的政策体系。加强对家庭照护和社区服务的支持指导,增强家庭科学育儿能力。严格落实城镇小区配套园政策,积极发展多种形式的婴幼儿照护服务机构,鼓励有条件的用人单位提供婴幼儿照护服务,支持企事业单位和社会组织等社会力量提供普惠托育服务,鼓励幼儿园发展托幼一体化服务。推进婴幼儿照护服务专业化、规范化发展,提高保育保教质量和水平。
第三节 完善养老服务体系
推动养老事业和养老产业协同发展,健全基本养老服务体系,大力发展普惠型养老服务,支持家庭承担养老功能,构建居家社区机构相协调、医养康养相结合的养老服务体系。完善社区居家养老服务网络,推进公共设施适老化改造,推动专业机构服务向社区延伸,整合利用存量资源发展社区嵌入式养老。强化对失能、部分失能特困老年人的兜底保障,积极发展农村互助幸福院等互助性养老。深化公办养老机构改革,提升服务能力和水平,完善公建民营管理机制,支持培训疗养资源转型发展养老,加强对护理型民办养老机构的政策扶持,开展普惠养老城企联动专项行动。加强老年健康服务,深入推进医养康养结合。加大养老护理型人才培养力度,扩大养老机构护理型床位供给,养老机构护理型床位占比提高到55%,更好满足高龄失能失智老年人护理服务需求。逐步提升老年人福利水平,完善经济困难高龄失能老年人补贴制度和特殊困难失能留守老年人探访关爱制度。健全养老服务综合监管制度。构建养老、孝老、敬老的社会环境,强化老年人权益保障。综合考虑人均预期寿命提高、人口老龄化趋势加快、受教育年限增加、劳动力结构变化等因素,按照小步调整、弹性实施、分类推进、统筹兼顾等原则,逐步延迟法定退休年龄,促进人力资源充分利用。发展银发经济,开发适老化技术和产品,培育智慧养老等新业态。

第十四篇 增进民生福祉 提升共建共治共享水平
坚持尽力而为、量力而行,健全基本公共服务体系,加强普惠性、基础性、兜底性民生建设,完善共建共治共享的社会治理制度,制定促进共同富裕行动纲要,自觉主动缩小地区、城乡和收入差距,让发展成果更多更公平惠及全体人民,不断增强人民群众获得感、幸福感、安全感。
第四十六章 健全国家公共服务制度体系
加快补齐基本公共服务短板,着力增强非基本公共服务弱项,努力提升公共服务质量和水平。
第一节 提高基本公共服务均等化水平
推动城乡区域基本公共服务制度统一、质量水平有效衔接。围绕公共教育、就业创业、社会保险、医疗卫生、社会服务、住房保障、公共文化体育、优抚安置、残疾人服务等领域,建立健全基本公共服务标准体系,明确国家标准并建立动态调整机制,推动标准水平城乡区域间衔接平衡。按照常住人口规模和服务半径统筹基本公共服务设施布局和共建共享,促进基本公共服务资源向基层延伸、向农村覆盖、向边远地区和生活困难群众倾斜。
第二节 创新公共服务提供方式
区分基本与非基本,突出政府在基本公共服务供给保障中的主体地位,推动非基本公共服务提供主体多元化、提供方式多样化。在育幼、养老等供需矛盾突出的服务领域,支持社会力量扩大普惠性规范性服务供给,保障提供普惠性规范性服务的各类机构平等享受优惠政策。鼓励社会力量通过公建民营、政府购买服务、政府和社会资本合作等方式参与公共服务供给。深化公共服务领域事业单位改革,营造事业单位与社会力量公平竞争的市场环境。
第三节 完善公共服务政策保障体系
优化财政支出结构,优先保障基本公共服务补短板。明确中央和地方在公共服务领域事权和支出责任,加大中央和省级财政对基层政府提供基本公共服务的财力支持。将更多公共服务项目纳入政府购买服务指导性目录,加大政府购买力度,完善财政、融资和土地等优惠政策。在资格准入、职称评定、土地供给、财政支持、政府采购、监督管理等方面公平对待民办与公办机构。
第四十七章 实施就业优先战略
健全有利于更充分更高质量就业的促进机制,扩大就业容量,提升就业质量,缓解结构性就业矛盾。
第一节 强化就业优先政策
坚持经济发展就业导向,健全就业目标责任考核机制和就业影响评估机制。完善高校毕业生、退役军人、农民工等重点群体就业支持体系。完善与就业容量挂钩的产业政策,支持吸纳就业能力强的服务业、中小微企业和劳动密集型企业发展,稳定拓展社区超市、便利店和社区服务岗位。促进平等就业,增加高质量就业,注重发展技能密集型产业,支持和规范发展新就业形态,扩大政府购买基层教育、医疗和专业化社会服务规模。建立促进创业带动就业、多渠道灵活就业机制,全面清理各类限制性政策,增强劳动力市场包容性。统筹城乡就业政策,积极引导农村劳动力就业。扩大公益性岗位安置,着力帮扶残疾人、零就业家庭成员等困难人员就业。
第二节 健全就业公共服务体系
健全覆盖城乡的就业公共服务体系,加强基层公共就业创业服务平台建设,为劳动者和企业免费提供政策咨询、职业介绍、用工指导等服务。构建常态化援企稳岗帮扶机制,统筹用好就业补助资金和失业保险基金。健全劳务输入集中区域与劳务输出省份对接协调机制,加强劳动力跨区域精准对接。加强劳动者权益保障,健全劳动合同制度和劳动关系协调机制,完善欠薪治理长效机制和劳动争议调解仲裁制度,探索建立新业态从业人员劳动权益保障机制。健全就业需求调查和失业监测预警机制。
第三节 全面提升劳动者就业创业能力
健全终身技能培训制度,持续大规模开展职业技能培训。深入实施职业技能提升行动和重点群体专项培训计划,广泛开展新业态新模式从业人员技能培训,有效提高培训质量。统筹各级各类职业技能培训资金,创新使用方式,畅通培训补贴直达企业和培训者渠道。健全培训经费税前扣除政策,鼓励企业开展岗位技能提升培训。支持开展订单式、套餐制培训。建设一批公共实训基地和产教融合基地,推动培训资源共建共享。办好全国职业技能大赛。
第四十八章 优化收入分配结构
坚持居民收入增长和经济增长基本同步、劳动报酬提高和劳动生产率提高基本同步,持续提高低收入群体收入,扩大中等收入群体,更加积极有为地促进共同富裕。
第一节 拓展居民收入增长渠道
坚持按劳分配为主体、多种分配方式并存,提高劳动报酬在初次分配中的比重。健全工资决定、合理增长和支付保障机制,完善最低工资标准和工资指导线形成机制,积极推行工资集体协商制度。完善按要素分配政策制度,健全各类生产要素由市场决定报酬的机制,探索通过土地、资本等要素使用权、收益权增加中低收入群体要素收入。完善国有企业市场化薪酬分配机制,普遍实行全员绩效管理。改革完善体现岗位绩效和分级分类管理的事业单位薪酬制度。规范劳务派遣用工行为,保障劳动者同工同酬。多渠道增加城乡居民财产性收入,提高农民土地增值收益分享比例,完善上市公司分红制度,创新更多适应家庭财富管理需求的金融产品。完善国有资本收益上缴公共财政制度,加大公共财政支出用于民生保障力度。
第二节 扩大中等收入群体
实施扩大中等收入群体行动计划,以高校和职业院校毕业生、技能型劳动者、农民工等为重点,不断提高中等收入群体比重。提高高校、职业院校毕业生就业匹配度和劳动参与率。拓宽技术工人上升通道,畅通非公有制经济组织、社会组织、自由职业专业技术人员职称申报和技能等级认定渠道,提高技能型人才待遇水平和社会地位。实施高素质农民培育计划,运用农业农村资源和现代经营方式增加收入。完善小微创业者扶持政策,支持个体工商户、灵活就业人员等群体勤劳致富。
第三节 完善再分配机制
加大税收、社会保障、转移支付等调节力度和精准性,发挥慈善等第三次分配作用,改善收入和财富分配格局。健全直接税体系,完善综合与分类相结合的个人所得税制度,加强对高收入者的税收调节和监管。增强社会保障待遇和服务的公平性可及性,完善兜底保障标准动态调整机制。规范收入分配秩序,保护合法收入,合理调节过高收入,取缔非法收入,遏制以垄断和不正当竞争行为获取收入。建立完善个人收入和财产信息系统。健全现代支付和收入监测体系。
第四十九章 健全多层次社会保障体系
坚持应保尽保原则,按照兜底线、织密网、建机制的要求,加快健全覆盖全民、统筹城乡、公平统一、可持续的多层次社会保障体系。
第一节 改革完善社会保险制度
健全养老保险制度体系,促进基本养老保险基金长期平衡。实现基本养老保险全国统筹,放宽灵活就业人员参保条件,实现社会保险法定人群全覆盖。完善划转国有资本充实社保基金制度,优化做强社会保障战略储备基金。完善城镇职工基本养老金合理调整机制,逐步提高城乡居民基础养老金标准。发展多层次、多支柱养老保险体系,提高企业年金覆盖率,规范发展第三支柱养老保险。推进失业保险、工伤保险向职业劳动者广覆盖,实现省级统筹。推进社保转移接续,完善全国统一的社会保险公共服务平台。
第二节 优化社会救助和慈善制度
以城乡低保对象、特殊困难人员、低收入家庭为重点,健全分层分类的社会救助体系,构建综合救助格局。健全基本生活救助制度和医疗、教育、住房、就业、受灾人员等专项救助制度,完善救助标准和救助对象动态调整机制。健全临时救助政策措施,强化急难社会救助功能。加强城乡救助体系统筹,逐步实现常住地救助申领。积极发展服务类社会救助,推进政府购买社会救助服务。促进慈善事业发展,完善财税等激励政策。规范发展网络慈善平台,加强彩票和公益金管理。
第三节 健全退役军人工作体系和保障制度
完善退役军人事务组织管理体系、工作运行体系和政策制度体系,提升退役军人服务保障水平。深化退役军人安置制度改革,加大教育培训和就业扶持力度,拓展就业领域,提升安置质量。建立健全新型待遇保障体系,完善和落实优抚政策,合理提高退役军人和其他优抚对象待遇标准,做好随调配偶子女工作安排、落户和教育等工作。完善离退休军人和伤病残退役军人移交安置、收治休养制度,加强退役军人服务中心(站)建设,提升优抚医院、光荣院、军供站等建设服务水平。加强退役军人保险制度衔接。大力弘扬英烈精神,加强烈士纪念设施建设和管护,建设军人公墓。深入推动双拥模范城(县)创建。
第五十章 保障妇女未成年人和残疾人基本权益
坚持男女平等基本国策,坚持儿童优先发展,提升残疾人关爱服务水平,切实保障妇女、未成年人、残疾人等群体发展权利和机会。
第一节 促进男女平等和妇女全面发展
深入实施妇女发展纲要,持续改善妇女发展环境,促进妇女平等依法行使权利、参与经济社会发展、共享发展成果。保障妇女享有卫生健康服务,完善宫颈癌、乳腺癌综合防治体系和救助政策。保障妇女平等享有受教育权利,持续提高受教育年限和综合能力素质。保障妇女平等享有经济权益,消除就业性别歧视,依法享有产假和生育津贴,保障农村妇女土地权益。保障妇女平等享有政治权利,推动妇女广泛参与社会事务和民主管理。落实法规政策性别平等评估机制,完善分性别统计制度。提高留守妇女关爱服务水平。严厉打击侵害妇女和女童人身权利的违法犯罪行为。
第二节 提升未成年人关爱服务水平
深入实施儿童发展纲要,优化儿童发展环境,切实保障儿童生存权、发展权、受保护权和参与权。完善儿童健康服务体系,预防和控制儿童疾病,减少儿童死亡和严重出生缺陷发生,有效控制儿童肥胖和近视,实施学龄前儿童营养改善计划。保障儿童公平受教育权利,加强儿童心理健康教育和服务。加强困境儿童分类保障,完善农村留守儿童关爱服务体系,健全孤儿和事实无人抚养儿童保障机制。完善落实未成年人监护制度,严厉打击侵害未成年人权益的违法犯罪行为,完善未成年人综合保护体系。深入实施青年发展规划,促进青年全面发展,搭建青年成长成才和建功立业的平台,激发青年创新创业活力。
第三节 加强家庭建设
以建设文明家庭、实施科学家教、传承优良家风为重点,深入实施家家幸福安康工程。构建支持家庭发展的法律政策体系,推进家庭教育立法进程,加大反家庭暴力法实施力度,加强婚姻家庭辅导服务,预防和化解婚姻家庭矛盾纠纷。构建覆盖城乡的家庭教育指导服务体系,健全学校家庭社会协同育人机制。促进家庭服务多元化发展。充分发挥家庭家教家风在基层社会治理中的作用。
第四节 提升残疾人保障和发展能力
健全残疾人帮扶制度,帮助残疾人普遍参加基本医疗和基本养老保险,动态调整困难残疾人生活补贴和重度残疾人护理补贴标准。完善残疾人就业支持体系,加强残疾人劳动权益保障,优先为残疾人提供职业技能培训,扶持残疾人自主创业。推进适龄残疾儿童和少年教育全覆盖,提升特殊教育质量。建成康复大学,促进康复服务市场化发展,提高康复辅助器具适配率,提升康复服务质量。开展重度残疾人托养照护服务。加强残疾人服务设施和综合服务能力建设,完善无障碍环境建设和维护政策体系,支持困难残疾人家庭无障碍设施改造。

第五十一章 构建基层社会治理新格局
健全党组织领导的自治、法治、德治相结合的城乡基层社会治理体系,完善基层民主协商制度,建设人人有责、人人尽责、人人享有的社会治理共同体。
第一节 夯实基层社会治理基础
健全党组织领导、村(居)委会主导、人民群众为主体的基层社会治理框架。依法厘清基层政府与基层群众性自治组织的权责边界,制定县(区)职能部门、乡镇(街道)在城乡社区治理方面的权责清单制度,实行工作事项准入制度,减轻基层特别是村级组织负担。加强基层群众性自治组织规范化建设,合理确定其功能、规模和事务范围。加强基层群众自治机制建设,完善村(居)民议事会、理事会、监督委员会等自治载体,健全村(居)民参与社会治理的组织形式和制度化渠道。
第二节 健全社区管理和服务机制
推动社会治理和服务重心下移、资源下沉,提高城乡社区精准化精细化服务管理能力。推进审批权限和公共服务事项向基层延伸,构建网格化管理、精细化服务、信息化支撑、开放共享的基层管理服务平台,推动就业社保、养老托育、扶残助残、医疗卫生、家政服务、物流商超、治安执法、纠纷调处、心理援助等便民服务场景有机集成和精准对接。完善城市社区居委会职能,督促业委会和物业服务企业履行职责,改进社区物业服务管理。构建专职化、专业化的城乡社区工作者队伍。
第三节 积极引导社会力量参与基层治理
发挥群团组织和社会组织在社会治理中的作用,畅通和规范市场主体、新社会阶层、社会工作者和志愿者等参与社会治理的途径,全面激发基层社会治理活力。培育规范化行业协会商会、公益慈善组织、城乡社区社会组织,加强财政补助、购买服务、税收优惠、人才保障等政策支持和事中事后监管。支持和发展社会工作服务机构和志愿服务组织,壮大志愿者队伍,搭建更多志愿服务平台,健全志愿服务体系。
第十五篇 统筹发展和安全 建设更高水平的平安中国
坚持总体国家安全观,实施国家安全战略,维护和塑造国家安全,统筹传统安全和非传统安全,把安全发展贯穿国家发展各领域和全过程,防范和化解影响我国现代化进程的各种风险,筑牢国家安全屏障。
第五十二章 加强国家安全体系和能力建设
坚持政治安全、人民安全、国家利益至上有机统一,以人民安全为宗旨,以政治安全为根本,以经济安全为基础,以军事、科技、文化、社会安全为保障,不断增强国家安全能力。完善集中统一、高效权威的国家安全领导体制,健全国家安全法治体系、战略体系、政策体系、人才体系和运行机制,完善重要领域国家安全立法、制度、政策。巩固国家安全人民防线,加强国家安全宣传教育,增强全民国家安全意识,建立健全国家安全风险研判、防控协同、防范化解机制。健全国家安全审查和监管制度,加强国家安全执法。坚定维护国家政权安全、制度安全、意识形态安全,全面加强网络安全保障体系和能力建设,切实维护新型领域安全,严密防范和严厉打击敌对势力渗透、破坏、颠覆、分裂活动。
第五十三章 强化国家经济安全保障
强化经济安全风险预警、防控机制和能力建设,实现重要产业、基础设施、战略资源、重大科技等关键领域安全可控,着力提升粮食、能源、金融等领域安全发展能力。
第一节 实施粮食安全战略
实施分品种保障策略,完善重要农产品供给保障体系和粮食产购储加销体系,确保口粮绝对安全、谷物基本自给、重要农副产品供应充足。毫不放松抓好粮食生产,深入实施藏粮于地、藏粮于技战略,开展种源“卡脖子”技术攻关,提高良种自主可控能力。严守耕地红线和永久基本农田控制线,稳定并增加粮食播种面积和产量,合理布局区域性农产品应急保供基地。深化农产品收储制度改革,加快培育多元市场购销主体,改革完善中央储备粮管理体制,提高粮食储备调控能力。强化粮食安全省长责任制和“菜篮子”市长负责制,实行党政同责。有效降低粮食生产、储存、运输、加工环节损耗,开展粮食节约行动。积极开展重要农产品国际合作,健全农产品进口管理机制,推动进口来源多元化,培育国际大粮商和农业企业集团。制定粮食安全保障法。
第二节 实施能源资源安全战略
坚持立足国内、补齐短板、多元保障、强化储备,完善产供储销体系,增强能源持续稳定供应和风险管控能力,实现煤炭供应安全兜底、油气核心需求依靠自保、电力供应稳定可靠。夯实国内产量基础,保持原油和天然气稳产增产,做好煤制油气战略基地规划布局和管控。扩大油气储备规模,健全政府储备和企业社会责任储备有机结合、互为补充的油气储备体系。加强煤炭储备能力建设。完善能源风险应急管控体系,加强重点城市和用户电力供应保障,强化重要能源设施、能源网络安全防护。多元拓展油气进口来源,维护战略通道和关键节点安全。培育以我为主的交易中心和定价机制,积极推进本币结算。加强战略性矿产资源规划管控,提升储备安全保障能力,实施新一轮找矿突破战略行动。
第三节 实施金融安全战略
健全金融风险预防、预警、处置、问责制度体系,落实监管责任和属地责任,对违法违规行为零容忍,守住不发生系统性风险的底线。完善宏观审慎管理体系,保持宏观杠杆率以稳为主、稳中有降。加强系统重要性金融机构和金融控股公司监管,强化不良资产认定和处置,防范化解影子银行风险,有序处置高风险金融机构,严厉打击非法金融活动,健全互联网金融监管长效机制。完善债务风险识别、评估预警和有效防控机制,健全债券市场违约处置机制,推动债券市场统一执法,稳妥化解地方政府隐性债务,严惩逃废债行为。完善跨境资本流动管理框架,加强监管合作,提高开放条件下风险防控和应对能力。加强人民币跨境支付系统建设,推进金融业信息化核心技术安全可控,维护金融基础设施安全。

第五十四章 全面提高公共安全保障能力
坚持人民至上、生命至上,健全公共安全体制机制,严格落实公共安全责任和管理制度,保障人民生命安全。
第一节 提高安全生产水平
完善和落实安全生产责任制,建立公共安全隐患排查和安全预防控制体系。建立企业全员安全生产责任制度,压实企业安全生产主体责任。加强安全生产监测预警和监管监察执法,深入推进危险化学品、矿山、建筑施工、交通、消防、民爆、特种设备等重点领域安全整治,实行重大隐患治理逐级挂牌督办和整改效果评价。推进企业安全生产标准化建设,加强工业园区等重点区域安全管理。加强矿山深部开采与重大灾害防治等领域先进技术装备创新应用,推进危险岗位机器人替代。在重点领域推进安全生产责任保险全覆盖。
第二节 严格食品药品安全监管
加强和改进食品药品安全监管制度,完善食品药品安全法律法规和标准体系,探索建立食品安全民事公益诉讼惩罚性赔偿制度。深入实施食品安全战略,加强食品全链条质量安全监管,推进食品安全放心工程建设攻坚行动,加大重点领域食品安全问题联合整治力度。严防严控药品安全风险,构建药品和疫苗全生命周期管理机制,完善药品电子追溯体系,实现重点类别药品全过程来源可溯、去向可追。稳步推进医疗器械唯一标识制度。加强食品药品安全风险监测、抽检和监管执法,强化快速通报和快速反应。
第三节 加强生物安全风险防控
建立健全生物安全风险防控和治理体系,全面提高国家生物安全治理能力。完善国家生物安全风险监测预警体系和防控应急预案制度,健全重大生物安全事件信息统一发布机制。加强动植物疫情和外来入侵物种口岸防控。统筹布局生物安全基础设施,构建国家生物数据中心体系,加强高级别生物安全实验室体系建设和运行管理。强化生物安全资源监管,制定完善人类遗传资源和生物资源目录,建立健全生物技术研究开发风险评估机制。推进生物安全法实施。加强生物安全领域国际合作,积极参与生物安全国际规则制定。
第四节 完善国家应急管理体系
构建统一指挥、专常兼备、反应灵敏、上下联动的应急管理体制,优化国家应急管理能力体系建设,提高防灾减灾抗灾救灾能力。坚持分级负责、属地为主,健全中央与地方分级响应机制,强化跨区域、跨流域灾害事故应急协同联动。开展灾害事故风险隐患排查治理,实施公共基础设施安全加固和自然灾害防治能力提升工程,提升洪涝干旱、森林草原火灾、地质灾害、气象灾害、地震等自然灾害防御工程标准。加强国家综合性消防救援队伍建设,增强全灾种救援能力。加强和完善航空应急救援体系与能力。科学调整应急物资储备品类、规模和结构,提高快速调配和紧急运输能力。构建应急指挥信息和综合监测预警网络体系,加强极端条件应急救援通信保障能力建设。发展巨灾保险。
第五十五章 维护社会稳定和安全
正确处理新形势下人民内部矛盾,加强社会治安防控,编织全方位、立体化、智能化社会安全网。
第一节 健全社会矛盾综合治理机制
坚持和发展新时代“枫桥经验”,构建源头防控、排查梳理、纠纷化解、应急处置的社会矛盾综合治理机制。畅通和规范群众诉求表达、利益协调、权益保障通道,完善人民调解、行政调解、司法调解联动工作体系。健全矛盾纠纷多元化解机制,充分发挥调解、仲裁、行政裁决、行政复议、诉讼等防范化解社会矛盾的作用。完善和落实信访制度,依法及时就地解决群众合理诉求。健全社会矛盾风险防控协同机制。健全社会心理服务体系和危机干预机制。
第二节 推进社会治安防控体系现代化
坚持专群结合、群防群治,提高社会治安立体化、法治化、专业化、智能化水平,形成问题联治、工作联动、平安联创的工作机制,健全社会治安防控体系。继续开展好禁毒人民战争和反恐怖斗争,推动扫黑除恶常态化,严厉打击各类违法犯罪活动,提升打击新型网络犯罪和跨国跨区域犯罪能力。坚持打防结合、整体防控,强化社会治安重点地区排查整治,健全社会治安协调联动机制。推进公安大数据智能化平台建设。完善执法司法权力运行监督和制约机制,健全执法司法人员权益保障机制。建设国门安全防控体系。深化国际执法安全务实合作。
第十六篇 加快国防和军队现代化 实现富国和强军相统一
贯彻习近平强军思想,贯彻新时代军事战略方针,坚持党对人民军队的绝对领导,坚持政治建军、改革强军、科技强军、人才强军、依法治军,加快机械化信息化智能化融合发展,全面加强练兵备战,提高捍卫国家主权、安全、发展利益的战略能力,确保2027年实现建军百年奋斗目标。
第五十六章 提高国防和军队现代化质量效益
加快军事理论现代化,与时俱进创新战争和战略指导,健全新时代军事战略体系,发展先进作战理论。加快军队组织形态现代化,深化国防和军队改革,推进军事管理革命,加快军兵种和武警部队转型建设,壮大战略力量和新域新质作战力量,打造高水平战略威慑和联合作战体系,加强军事力量联合训练、联合保障、联合运用。加快军事人员现代化,贯彻新时代军事教育方针,完善三位一体新型军事人才培养体系,锻造高素质专业化新型军事人才方阵。加快武器装备现代化,聚力国防科技自主创新、原始创新,加速战略性前沿性颠覆性技术发展,加速武器装备升级换代和智能化武器装备发展。
第五十七章 促进国防实力和经济实力同步提升
同国家现代化发展相协调,搞好战略层面筹划,深化资源要素共享,强化政策制度协调,完善组织管理、工作运行、政策制度、人才队伍、风险防控体系,构建一体化国家战略体系和能力。推动重点区域、重点领域、新兴领域协调发展,集中力量实施国防领域重大工程。促进军事建设布局与区域经济发展布局有机结合,更好服务国家安全发展战略需要。深化军民科技协同创新,加强海洋、空天、网络空间、生物、新能源、人工智能、量子科技等领域军民统筹发展,推动军地科研设施资源共享,推进军地科研成果双向转化应用和重点产业发展。强化基础设施共建共用,加强新型基础设施统筹建设,加大经济建设项目贯彻国防要求力度。加快建设现代军事物流体系和资产管理体系。加强军地人才联合培养,健全军地人才交流使用、资格认证等制度。优化国防科技工业布局,加快标准化通用化进程。推进武器装备市场准入、空中交通管理等改革。完善国防动员体系,加强应急应战协同,健全强边固防机制,强化全民国防教育,巩固军政军民团结。维护军人军属合法权益,让军人成为全社会尊崇的职业。
第十七篇 加强社会主义民主法治建设 健全党和国家监督制度
坚持中国共产党领导、人民当家作主、依法治国有机统一,推进中国特色社会主义政治制度自我完善和发展。
第五十八章 发展社会主义民主
坚持和完善党总揽全局、协调各方的领导制度体系,把党的领导落实到国家发展各领域各方面各环节。坚持和完善人民代表大会制度,加强人大对“一府一委两院”的监督,保障人民依法通过各种途径和形式管理国家事务、管理经济文化事业、管理社会事务。坚持和完善中国共产党领导的多党合作和政治协商制度,提高中国特色社会主义参政党建设水平,加强人民政协专门协商机构建设,发挥社会主义协商民主独特优势,提高建言资政和凝聚共识水平。全面贯彻党的民族政策,坚持和完善民族区域自治制度,铸牢中华民族共同体意识,促进各民族共同团结奋斗、共同繁荣发展。全面贯彻党的宗教工作基本方针,坚持我国宗教中国化方向,积极引导宗教与社会主义社会相适应。健全基层群众自治制度,增强群众自我管理、自我服务、自我教育、自我监督实效。发挥工会、共青团、妇联等人民团体作用,把各自联系的群众紧紧凝聚在党的周围。完善大统战工作格局,促进政党关系、民族关系、宗教关系、阶层关系、海内外同胞关系和谐,巩固和发展大团结大联合局面。全面贯彻党的侨务政策,凝聚侨心、服务大局。
第五十九章 全面推进依法治国
坚定不移走中国特色社会主义法治道路,坚持依法治国、依法执政、依法行政共同推进,一体建设法治国家、法治政府、法治社会,实施法治中国建设规划。健全保障宪法全面实施的体制机制,加强宪法实施和监督,落实宪法解释程序机制,推进合宪性审查。完善立法体制机制,加强重点领域、新兴领域、涉外领域立法,立改废释纂并举,完善以宪法为核心的中国特色社会主义法律体系。实施法治政府建设实施纲要,坚持和完善重大行政决策程序制度,深化行政执法体制改革,严格规范公正文明执法,规范执法自由裁量权,推进行政复议体制改革。深化司法体制综合配套改革,完善审判制度、检察制度、刑罚执行制度、律师制度,全面落实司法责任制,加强对司法活动监督,深化执行体制改革,促进司法公正。实施法治社会建设实施纲要,加强社会主义法治文化建设,深入开展法治宣传教育,实施“八五”普法规划,完善公共法律服务体系、法律援助和国家司法救助制度。全面加强人权司法保护,促进人权事业全面发展。加强涉外法治体系建设,加强涉外法律人才培养。
第六十章 完善党和国家监督体系
健全党统一领导、全面覆盖、权威高效的监督体系,形成决策科学、执行坚决、监督有力的权力运行机制。落实全面从严治党主体责任、监督责任,强化政治监督,深化政治巡视并强化整改落实。推进纪律监督、监察监督、派驻监督、巡视监督统筹衔接,以党内监督为主导、推动各类监督贯通协调,形成常态长效的监督合力,使监督体系更好融入国家治理体系。深化纪检监察体制改革,加强上级纪委监委对下级纪委监委的领导,推进纪检监察工作规范化、法治化,发挥监督保障执行、促进完善发展作用。完善权力配置和运行制约机制,健全分事行权、分岗设权、分级授权、定期轮岗制度,完善党务、政务、司法和各领域办事公开制度,健全发现问题、纠正偏差、精准问责有效机制,构建全覆盖的责任制度和监督制度。坚持无禁区、全覆盖、零容忍,一体推进不敢腐、不能腐、不想腐,营造风清气正的良好政治生态和发展环境。深化反腐败国际合作。锲而不舍落实中央八项规定精神,完善作风建设长效机制,持续纠治形式主义、官僚主义,切实防止享乐主义、奢靡之风反弹回潮,坚决整治群众身边的腐败和不正之风。
第十八篇 坚持“一国两制” 推进祖国统一
保持香港、澳门长期繁荣稳定,推进两岸关系和平发展和祖国统一,共创中华民族伟大复兴的美好未来。
第六十一章 保持香港、澳门长期繁荣稳定
全面准确贯彻“一国两制”、“港人治港”、“澳人治澳”、高度自治的方针,坚持依法治港治澳,维护宪法和基本法确定的特别行政区宪制秩序,落实中央对特别行政区全面管治权,落实特别行政区维护国家安全的法律制度和执行机制,维护国家主权、安全、发展利益和特别行政区社会大局稳定,坚决防范和遏制外部势力干预港澳事务,支持港澳巩固提升竞争优势,更好融入国家发展大局。
第一节 支持港澳巩固提升竞争优势
支持香港提升国际金融、航运、贸易中心和国际航空枢纽地位,强化全球离岸人民币业务枢纽、国际资产管理中心及风险管理中心功能。支持香港建设国际创新科技中心、亚太区国际法律及解决争议服务中心、区域知识产权贸易中心,支持香港服务业向高端高增值方向发展,支持香港发展中外文化艺术交流中心。支持澳门丰富世界旅游休闲中心内涵,支持粤澳合作共建横琴,扩展中国与葡语国家商贸合作服务平台功能,打造以中华文化为主流、多元文化共存的交流合作基地,支持澳门发展中医药研发制造、特色金融、高新技术和会展商贸等产业,促进经济适度多元发展。
第二节 支持港澳更好融入国家发展大局
完善港澳融入国家发展大局、同内地优势互补、协同发展机制。支持港澳参与、助力国家全面开放和现代化经济体系建设,打造共建“一带一路”功能平台。深化内地与港澳经贸、科创合作关系,深化并扩大内地与港澳金融市场互联互通。高质量建设粤港澳大湾区,深化粤港澳合作、泛珠三角区域合作,推进深圳前海、珠海横琴、广州南沙、深港河套等粤港澳重大合作平台建设。加强内地与港澳各领域交流合作,完善便利港澳居民在内地发展和生活居住的政策措施,加强宪法和基本法教育、国情教育,增强港澳同胞国家意识和爱国精神。支持港澳同各国各地区开展交流合作。
第六十二章 推进两岸关系和平发展和祖国统一
坚持一个中国原则和“九二共识”,以两岸同胞福祉为依归,推动两岸关系和平发展、融合发展,高度警惕和坚决遏制“台独”分裂活动。
第一节 深化两岸融合发展
完善保障台湾同胞福祉和在大陆享受同等待遇的制度和政策,持续出台实施惠台利民政策措施,让台湾同胞分享发展机遇,参与大陆经济社会发展进程。支持台商台企参与“一带一路”建设和国家区域协调发展战略。推进两岸金融合作,支持符合条件的台资企业在大陆上市。推进海峡两岸产业合作区、平潭综合实验区、昆山深化两岸产业合作试验区等两岸合作平台建设。支持福建探索海峡两岸融合发展新路,加快两岸融合发展示范区建设。加强两岸产业合作,打造两岸共同市场,壮大中华民族经济。
第二节 加强两岸人文交流
积极促进两岸交流合作和人员往来,加深相互理解,增进互信认同。推动两岸文化教育、医疗卫生等领域交流合作,促进社会保障和公共资源共享,支持两岸邻近或条件相当地区基本公共服务均等化、普惠化、便捷化,促进两岸同胞共同传承和创新发展中华优秀传统文化。加强两岸基层和青少年交流,鼓励台湾青年来大陆追梦、筑梦、圆梦。团结广大台湾同胞共同反对“台独”分裂活动,维护和推动两岸关系和平发展,致力中华民族伟大复兴。
第十九篇 加强规划实施保障
坚持党的全面领导,健全规划实施保障机制,更好履行政府职责,最大程度激发各类主体的活力和创造力,形成全面建设社会主义现代化国家的强大合力。
第六十三章 加强党中央集中统一领导
贯彻党把方向、谋大局、定政策、促改革的要求,深入学习贯彻习近平新时代中国特色社会主义思想,增强“四个意识”、坚定“四个自信”、做到“两个维护”,不断提高政治判断力、政治领悟力、政治执行力,把党的领导贯穿到规划实施的各领域和全过程,确保党中央重大决策部署贯彻落实。充分发挥全面从严治党引领保障作用,把完善党和国家监督体系融入规划实施之中。完善上下贯通、执行有力的组织体系,提高各级领导班子和干部适应新时代新要求抓改革、促发展、保稳定的政治能力和专业化水平。
激发全社会参与规划实施的积极性,注重发挥工会、共青团、妇联等作用,充分发挥民主党派、工商联和无党派人士作用,最大限度凝聚全社会共识和力量。构建适应高质量发展要求的内生激励机制,健全激励导向的绩效评价考核机制和尽职免责机制,调动广大干部特别是基层干部的积极性、主动性、创造性。
第六十四章 健全统一规划体系
加快建立健全以国家发展规划为统领,以空间规划为基础,以专项规划、区域规划为支撑,由国家、省、市县级规划共同组成,定位准确、边界清晰、功能互补、统一衔接的国家规划体系。
第一节 强化国家发展规划的统领作用
更好发挥国家发展规划战略导向作用,强化空间规划、专项规划、区域规划对本规划实施的支撑。按照本规划确定的国土空间开发保护要求和重点任务,制定实施国家级空间规划,为重大战略任务落地提供空间保障。聚焦本规划确定的战略重点和主要任务,在科技创新、数字经济、绿色生态、民生保障等领域,制定实施一批国家级重点专项规划,明确细化落实发展任务的时间表和路线图。根据本规划确定的区域发展战略任务,制定实施一批国家级区域规划实施方案。加强地方规划对本规划提出的发展战略、主要目标、重点任务、重大工程项目的贯彻落实。
第二节 加强规划衔接协调
健全目录清单、编制备案、衔接协调等规划管理制度,制定“十四五”国家级专项规划等目录清单,依托国家规划综合管理信息平台推进规划备案,将各类规划纳入统一管理。建立健全规划衔接协调机制,报请党中央、国务院批准的规划及省级发展规划报批前须与本规划进行衔接,确保国家级空间规划、专项规划、区域规划等各级各类规划与本规划在主要目标、发展方向、总体布局、重大政策、重大工程、风险防控等方面协调一致。
第六十五章 完善规划实施机制
加强对本规划实施的组织、协调和督导,建立健全规划实施监测评估、政策保障、考核监督机制。
第一节 落实规划实施责任
各地区、各部门要根据职责分工,制定本规划涉及本地区、本部门的主要目标任务实施方案。本规划确定的约束性指标、重大工程项目和公共服务、生态环保、安全保障等领域任务,要明确责任主体和进度要求,合理配置公共资源,引导调控社会资源,确保如期完成。本规划提出的预期性指标和产业发展、结构调整等领域任务,主要依靠发挥市场主体作用实现,各级政府要创造良好的政策环境、体制环境和法治环境。年度计划要贯彻本规划提出的发展目标和重点任务,将本规划确定的主要指标分解纳入年度计划指标体系,设置年度目标并做好年度间综合平衡,合理确定年度工作重点。
第二节 加强规划实施监测评估
开展规划实施情况动态监测、中期评估和总结评估,中期评估和总结评估情况按程序提请中央政治局常委会审议,并依法向全国人民代表大会常务委员会报告规划实施情况,自觉接受人大监督。发挥国家监察机关和审计机关对推进规划实施的监督作用。规划实施情况纳入各有关部门、地方领导班子和干部评价体系,作为改进政府工作的重要依据。需要对本规划进行调整时,由国务院提出调整方案,报全国人民代表大会常务委员会批准。
第三节 强化政策协同保障
坚持规划定方向、财政作保障、金融为支撑、其他政策相协调,着力构建规划与宏观政策协调联动机制。按照本规划目标任务、结合经济发展形势,合理确定宏观政策取向。坚持公共财政服从和服务于公共政策,增强国家重大战略任务财力保障,加强中期财政规划和年度预算、政府投资计划与本规划实施的衔接协调,中央财政性资金优先投向本规划确定的重大任务和重大工程项目。坚持项目跟着规划走、资金和要素跟着项目走,依据本规划制定重大工程项目清单,对清单内工程项目简化审批核准程序,优先保障规划选址、土地供应和资金需求,单体重大工程项目用地需求由国家统一保障。
第四节 加快发展规划立法
坚持依法制定规划、依法实施规划的原则,将党中央、国务院关于统一规划体系建设和国家发展规划的规定、要求和行之有效的经验做法以法律形式固定下来,加快出台发展规划法,强化规划编制实施的法治保障。
电话:0718-8262020
地址:九游会国际行政楼522室
邮箱:hbmdfaghc@126.com